반응형
STM32의 UART 중 거의 대부분은 Hardware Flow Control(RS485) 를 지원한다.

위와 같이 Hardware Flow Control( RS485)를 체크하면, 아래와 같이 RS485_DE 핀이 추가로 설정된다.

아래 그림에서 RE를 RS485_DE에 연결해 주면 연결 끝 !!!

UART 소스는 별도로 수정할 부분이 없다. 기존에 사용하던 UART 소스 그대로 사용하고 RS485 Hardware Flow Control만 설정해 주면 그냥 통신이 된다.

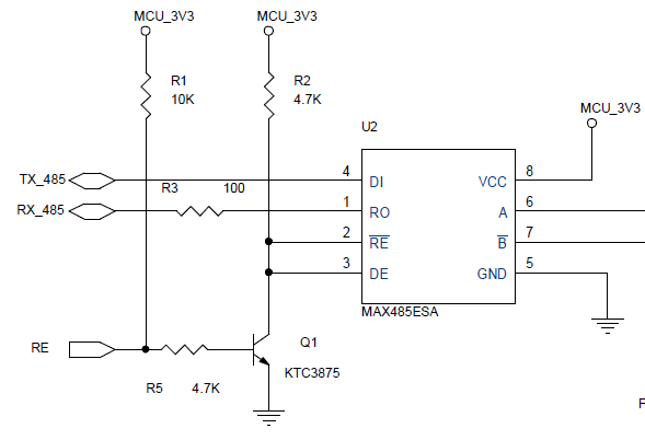
위의 회로에서는 TR을 사용해서 DE, RE 신호가 반전되므로 아래와 같이 Polarity만 Low 로 설정해 주면 된다.

- RS485 Convertor 보드를 사용할 경우 (MAX485CSA)

1. 온보드 MAX485 칩은 RS-485 통신, 저전력, Slew-Rate 송수신기를 위한 도구입니다
2. 간편한 배선 RS-485 통신을 위한 5.08 (mm) 피치 2P 단자
3. 칩이 모든 핀을 뽑은 것은 마이크로 컨트롤러 작동에 의해 제어 될 수있다
4. 작동 전압: 5V
5. 보드 크기: 44 (mm) x14 (mm)
반응형
'STM32' 카테고리의 다른 글
| STM32 U8G2 그래픽 라이브러리 사용하는 방법 (0) | 2025.09.14 |
|---|---|
| STM32 펄스 카운터 사용 (2) | 2025.08.27 |
| U8G2 그래픽 라이브러리를 STM32로 포팅 2부: SSD1306 OLED 디스플레이 (1) | 2025.08.26 |
| STM32 타이머 애플리케이션: PWM 입력 모드 (1) | 2025.08.25 |
| 새로운 AI 가속 STM32N6 시작하기 (1) | 2025.08.22 |
| STM32 중급 과정 ADC 개요 8 (0) | 2025.08.22 |
| STM32 중급 과정 Peripheral Hands-On: I2C 7-1 (0) | 2025.08.21 |
| STM32 중급 과정 I2C 개요 7 (0) | 2025.08.20 |