이 글은 555 타이머에 대한 일련의 글 중 2부입니다. 아직 읽어보지 않았다면 1부 555 타이머 기본 사항 - 모노스테이블 모드를 먼저 읽고 각 핀의 레이아웃과 기능을 살펴보는 것이 좋습니다.
555 타이머의 비스테이블 모드
바이스테이블 모드의 555 타이머는 플립플롭 회로라고도 합니다. 플립플롭 회로는 두 개의 안정된 상태(이 경우 출력 핀에서 전류가 출력되는 상태) 사이를 번갈아 가며 동작합니다. 모노스테이블 모드 및 비안정 모드와 달리, 바이스테이블 모드는 회로의 타이밍을 설정하기 위해 저항과 커패시터가 필요하지 않습니다. 실제로 이 회로에는 타이밍이 없습니다. 트리거 핀과 리셋 핀에 의해 직접 제어되는 두 가지 안정 상태(켜짐 및 꺼짐)만 있습니다.
보너스: 이 튜토리얼을 위한 빠른 시작 가이드를 만들었으니 지금 바로 설정할 수 없는 경우 다운로드하여 나중에 다시 살펴보세요. 여기에는 시작하는 데 필요한 모든 배선 다이어그램과 지침이 포함되어 있습니다.
비스테이블 모드 작동 방식
트리거 핀과 리셋 핀에 연결된 LED와 푸시 버튼으로 555 타이머의 바이스테이블 모드를 시연해 보겠습니다. 트리거 버튼을 한 번 누르면 LED가 켜지고 계속 켜집니다. 리셋 버튼을 누르면 LED가 꺼지고 꺼진 상태로 유지됩니다.
트리거 버튼을 누르면 전류가 Vcc에서 접지로 흐르게 되어 트리거 핀의 전압이 떨어집니다. 모노스테이블 모드 문서에서 살펴본 것처럼 트리거 핀의 전압이 낮으면 출력이 켜지고 LED가 켜집니다. 출력은 임계값 핀의 전압이 2/3 Vcc 이상으로 올라갈 때까지 계속 켜져 있습니다. 이 회로에서 임계값 핀은 접지에 연결되어 있기 때문에 2/3 Vcc에 도달하지 않으므로 출력이 무한정 켜져 있습니다.
이제 리셋 버튼을 누르면 리셋 핀의 전압이 접지로 흐르고 핀이 낮아집니다. 리셋 핀이 낮아지면 출력이 꺼집니다.
555 타이머의 비스테이블 모드 데모는 여기에서 확인할 수 있습니다:
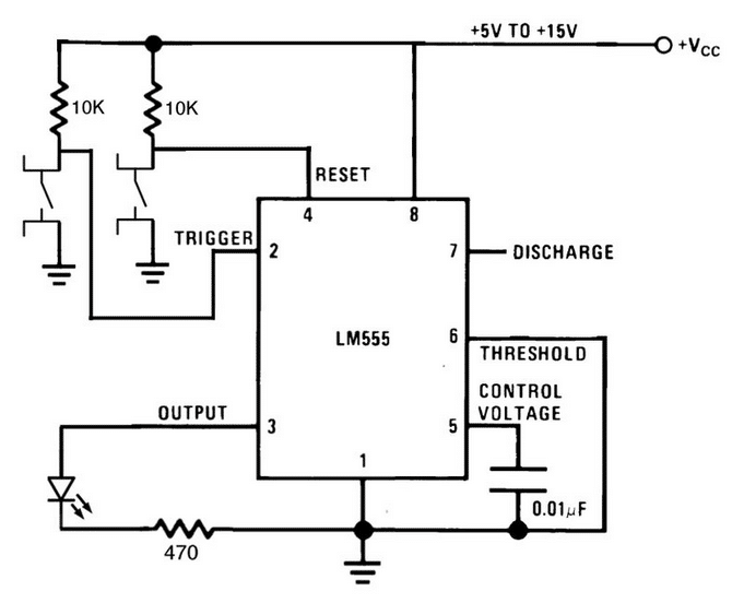
예제 바이스테이블 모드 회로
555 타이머를 바이스테이블 모드에서 관찰하려면 다음과 같이 회로를 연결하세요:
R1: 10K 옴
R2: 10K 옴
R3: 470옴
C1: 0.01μF
S1: 리셋 버튼
S2: 트리거 버튼
이제 트리거 버튼(S2)을 한 번 누르면 LED가 켜지고 계속 켜져 있어야 합니다. 리셋 버튼(S1)을 누르면 LED가 꺼집니다. 엔지니어용 미니 노트북: 타이머, 연산 증폭기 및 광전자 회로 및 프로젝트는 흥미로운 555 타이머 회로와 연산 증폭기 회로를 찾고 있다면 좋은 자료가 될 수 있습니다. 이 책에는 555 타이머에 대해 알아야 할 모든 것이 담겨 있습니다.
여기를 클릭하여 3부 555 타이머 기본 사항 - 안정 모드로 이동하세요.
궁금한 점이 있으면 아래에 댓글을 남기고 새 글이 게시될 때 알림을 받으려면 구독을 신청하세요!
기사 출처: Circuit Basics
555 Timer Basics - Astable Mode
Learn about the 555 timer and how it works in astable mode. It's a simple source of oscillating current that can power blinking LEDs, generate tones, and lots of other useful applications.
www.circuitbasics.com
'메이커 Maker' 카테고리의 다른 글
임베디드 RTOS 구조와 활용 강의 목차 (2) | 2023.12.22 |
---|---|
FreeRTOS 커널 빠른 시작 가이드 (2) | 2023.12.21 |
processing Code 600 페이지 (2) | 2023.12.11 |
API 문서는 API 사용 및 통합을 위한 사람이 읽을 수 있는 지침의 집합 (1) | 2023.12.05 |
555 TIMER BASICS – MONOSTABLE MODE (2) | 2023.11.27 |
555 TIMER BASICS – ASTABLE MODE (1) | 2023.11.27 |
크롬 이미지에서 마우스 오른쪽 버튼 단축키 정리 (0) | 2023.10.22 |
기상 알람을 조명으로 알려주는 원격 조명 제어기 (1) | 2023.10.13 |
더욱 좋은 정보를 제공하겠습니다.~ ^^