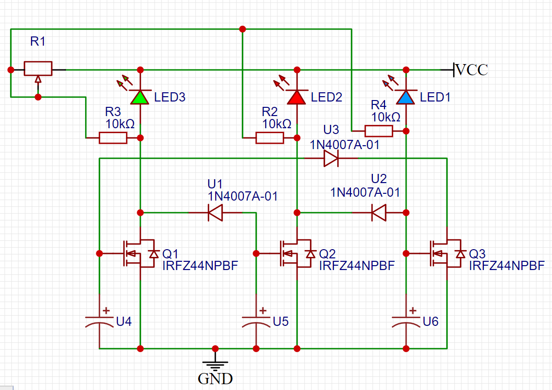
간단한 회로로 아름다운 12V 체이서 램프를 만들 수 있다는 사실을 알고 계셨나요?
이 비디오에서는 모스펫과 irfz 44n IR 이미터를 사용하여 눈부신 조명 쇼를 만드는 회로를 만드는 방법을 보여드립니다.
이 프로젝트는 아름다운 12V 체이서 램프를 만들 수 있는 매우 쉬운 프로젝트입니다.
몇 가지 준비물만 있으면 금방 멋진 램프를 방에 걸 수 있습니다!
이 동영상을 보고 회로를 만드는 방법을 배우고 멋진 램프를 만들어 보세요!


회로 출처: 이미지 아래 링크입니다.
'KiCad 설계' 카테고리의 다른 글
| KiCAD 4ch Relay PCB Design 강의 (4) | 2024.11.07 |
|---|---|
| KiCAD 부품 목록 BOM 만들기 (1) | 2024.10.29 |
| PCB 실크 인쇄로 아름다운 PCB 제작하기 (2) | 2024.10.23 |
| KiCad 프로젝트 복사하여 새 프로젝트 만드는 방법 (2) | 2024.10.22 |
| 회로 모음이다. (2) | 2024.10.22 |
| 내가 바로 초보자다!! – 인쇄회로기판(PCB)편 (5) | 2024.10.21 |
| KiCAD 7에서 ESP32 기반 PCB의 회로 (3) | 2024.10.05 |
| KiCAD 빠르게 시작하기 - 문서 (1) | 2024.05.29 |
취업, 창업의 막막함, 외주 관리, 제품 부재!
당신의 고민은 무엇입니까? 현실과 동떨어진 교육, 실패만 반복하는 외주 계약,
아이디어는 있지만 구현할 기술이 없는 막막함.
우리는 알고 있습니다. 문제의 원인은 '명확한 학습, 실전 경험과 신뢰할 수 있는 기술력의 부재'에서 시작됩니다.
이제 고민을 멈추고, 캐어랩을 만나세요!
코딩(펌웨어), 전자부품과 디지털 회로설계, PCB 설계 제작, 고객(시장/수출) 발굴과 마케팅 전략으로 당신을 지원합니다.
제품 설계의 고수는 성공이 만든 게 아니라 실패가 만듭니다. 아이디어를 양산 가능한 제품으로!
귀사의 제품을 만드세요. 교육과 개발 실적으로 신뢰할 수 있는 파트너를 확보하세요.
캐어랩