아두이노를 이용해 PIR 센서 기반의 보안 경보 시스템을 설계하고 구현해 보겠습니다. 이 회로는 아두이노를 중앙 마이크로컨트롤러로 사용하고 PIR 센서 자체를 사용하여 설계했습니다. 경찰 사이렌 효과를 내기 위해 사이렌 발생기 IC인 UM3561 IC를 사용하여 부저를 통해 경보음을 발생시켰습니다.
일반적으로 주택, 상점, 사무실 등에서 특수하게 사용되는 보안 시스템은 정확성과 신뢰성을 위해 기본적으로 적외선 또는 레이저 시스템을 사용합니다. 하지만 이러한 방식은 많은 금전적 투자와 인프라 지원이 필요합니다.
이 작은 프로젝트에서는 비용 효율적인 보안 경보 시스템을 위한 간단한 솔루션을 구현하여 PIR 기반 보안 경보 시스템에 대해 자세히 설명합니다. 이 방법은 전력 소비를 최소화하고 저렴한 비용으로 구현할 수 있습니다.
PIR 센서 기반 보안 경보 시스템의 원리
회로의 주요 원리는 알람을 켜고 보안을 제공하는 것입니다. 이것은 다양한 사이렌 알람을 생성하는 IC가 있는 PIR 센서를 기반으로 합니다. PIR 센서는 수동 적외선 센서의 약자입니다. PIR 센서는 인체에서 방출되는 적외선을 감지하여 디지털 출력 핀을 통해 디지털 출력을 생성합니다. 이 디지털 출력은 다음 프로세스를 위해 아두이노로 전송됩니다.
그러면 아두이노는 PIR 센서의 디지털 신호를 기반으로 2N3561 NPN 트랜지스터를 통해 UM2222 IC를 트리거합니다. 따라서 사람이 감지되면 소리가 납니다.
UM3561은 ROM IC입니다. 구급차 사이렌, 소방차 사이렌, 경찰 사이렌 및 기관총 소리와 같은 다중 사이렌 톤을 생성합니다.
구성품 리스트
- Arduino Nnao
- PIR Motion Sensor
- UM3561 Multi-Siren IC
- 2N2222 NPN Transistor (x2)
- Resistors (10KΩ & 220KΩ)
- 8Ω Speaker
- Breadboard
- Connecting Wires
PIR 센서 기반 보안 경보 시스템의 회로 연결


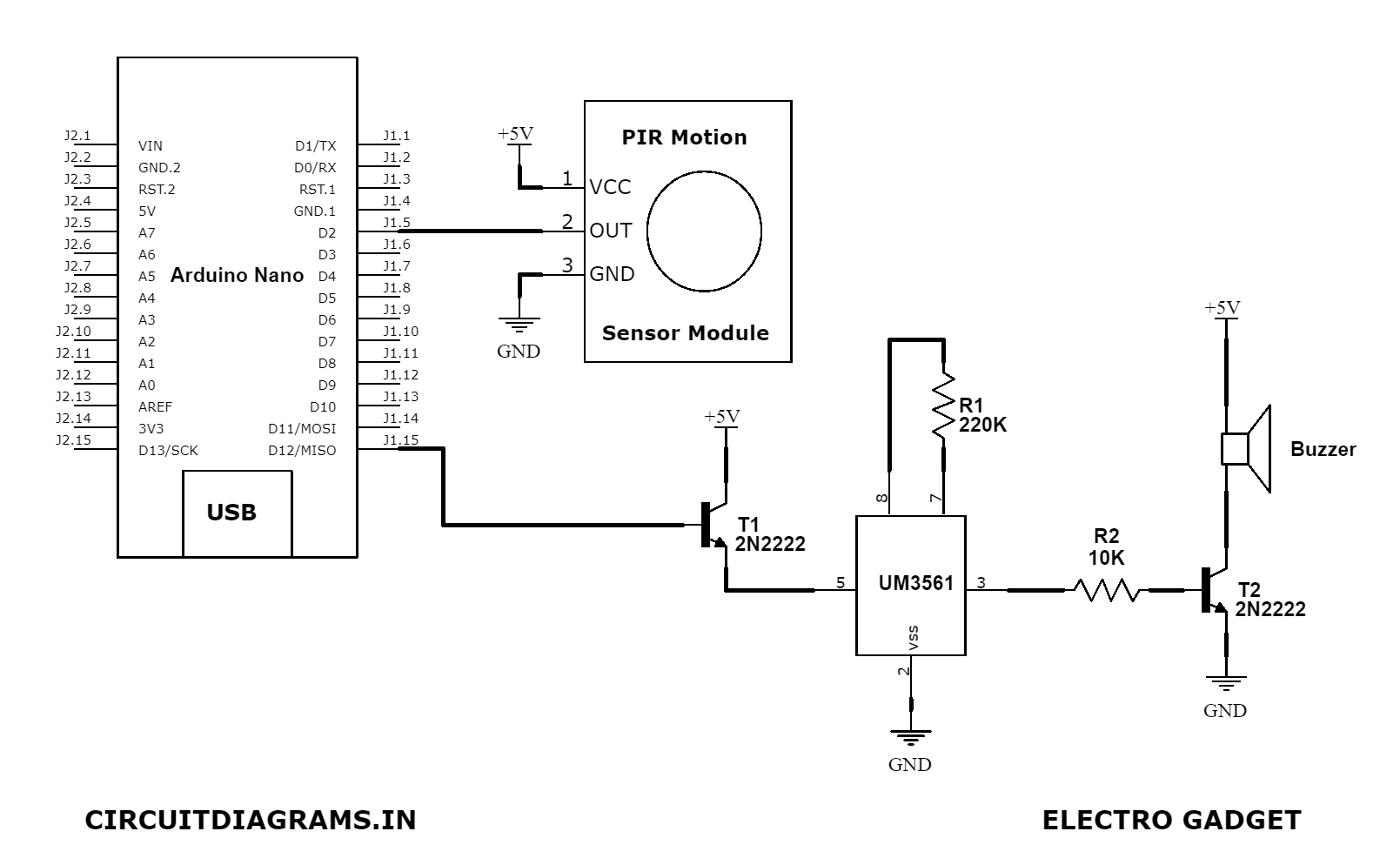
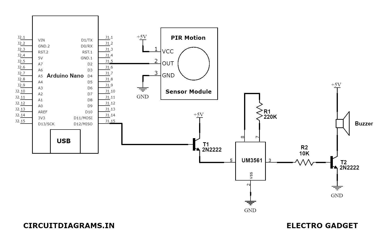
설계된 회로는 아두이노, PIR 센서, UM3561 톤 발생기 IC, 부저, 트랜지스터 및 몇 개의 저항으로 구성됩니다. UM3516 IC는 톤 생성기 IC입니다. 8개의 핀이 있습니다. 핀 1과 핀 6은 음향 효과 선택 핀입니다. 연결 방법에 따라 4 가지 유형의 사운드 중에서 선택할 수 있습니다. 여기서는 1번 핀과 6번 핀을 모두 열어 경찰 사이렌 효과를 냈습니다.
핀 5는 아두이노 디지털 핀 4에 의해 활성화되는 2N2222 NPN 트랜지스터를 통해 +5V에 연결됩니다. 220KΩ 저항의 한쪽 끝은 UM3561 IC의 7번째 핀에 연결되고 다른 쪽 끝은 IC의 8번째 핀에 연결됩니다. 출력은 IC의 3번째 핀에서 가져와서 저항과 트랜지스터를 통해 부저에 연결됩니다. 트랜지스터의 베이스는 10KΩ 저항을 통해 IC의 출력에 연결됩니다. 이미터 핀은 접지에 연결되고 부저의 음극 끝은 콜렉터에 연결되고 양극 끝은 +5V에 연결됩니다. PIR 센서의 출력은 아두이노의 3번 핀에 연결됩니다.
PCB 설계
PIR 센서 기반 보안 경보 시스템의 회로도를 설계한 후 조립된 구성 요소와 배선이 너무 서툴고 전문적이지 않다는 것을 깨달았습니다. 실제로 배선도 느슨하게 연결될 가능성이 있습니다. 깔끔하고 전문적인 느낌을 주기 위해 사용이 매우 간편한 EasyEDA 소프트웨어를 사용하여 PCB 프로토타입을 제작하기로 결정했습니다. 이제 PCB 프로토타입을 주문해야 하는 주요 부분으로 넘어갑니다. 저는 항상 품질 보증, 가장 빠른 배송 및 연중 무휴 고객 지원을 위해 PCBWay를 선호합니다.
PIR 센서 기반 보안 경보 시스템 거버 용 거버 파일.

PCBWay를 첫 번째 선호도로 선택한 이유는 무엇인가요?
PCBWay로 여러 번 실행해 보았는데 결과가 만족스러웠고 품질도 좋았습니다. 에칭, 솔더 마스크 및 구멍 크기가 모두 잘 처리되어 있으며 이것이 저에게 중요한 부분입니다. 디자인이 승인되는 데 몇 시간이 걸리고 완성되어 배송되는 데 며칠이 걸립니다.
PCB 프로토타입 및 제작 분야에서 10년 이상 경험을 쌓은 PCBWay는 때때로 그 보증을 입증해 왔습니다. 그들은 항상 품질, 정시 배송, 비용 효율성 및 기타 까다로운 요청 측면에서 다양한 지역의 고객의 요구를 살펴 봅니다. PCBWay는 제조업체와 고객을 하나로 모으는 곳입니다. 중국에서 가장 크고 경험이 풍부한 PCB 제조업체 중 하나 인 PCBWay는 PCB 요구 사항의 모든 측면에서 최고의 비즈니스 파트너임을 자랑스럽게 생각합니다.
고품질 PCB 솔더 마스크를 확인해 보세요. 아래에는 새로운 솔더 머스크 색상의 사진이 있습니다.
PIR 센서 기반 보안 경보 시스템의 작동 원리
PIR 센서에는 전원이 공급되며 인체에서 방출되는 적외선 광선을 감지합니다. 이 PIR 센서의 최대 감지 범위는 약 5m입니다. 센서에 제공되는 전위차계를 조정하여 원하는 거리를 변경할 수 있습니다. 사람이 감지되면 PIR 센서는 3.5V ~ 5V의 전압, 즉 로직 HIGH 레벨 값을 아두이노 디지털 핀 3에 출력합니다.
아두이노는 핀 3에서 로직 HIGH를 감지하는 즉시 핀 4를 10초 동안 HIGH로 만듭니다. 이 시간 동안 핀 5에 +5V가 제공되므로 IC UM3561이 활성화됩니다. 톤 제너레이터에는 소리를 생성하는 오실레이터가 내장되어 있습니다. 발진기 회로는 특정 주파수에 맞춰 튜닝되어 있으며 외부에서 220KΩ 저항을 사용합니다.
그런 다음 톤 선택 핀에 따라 제어 회로로 전달됩니다. 이 톤 선택 핀은 IC에서 생성된 여러 톤 중에서 하나의 톤을 결정합니다. 따라서 선택한 톤과 함께 진동이 주소 카운터로 전송됩니다.
그러면 주소 카운터가 데이터를 ROM으로 보냅니다. 그러면 ROM은 출력 핀 3으로 톤을 전송합니다. 출력은 사이렌을 증폭하기 위해 NPN 트랜지스터로 전달됩니다.
트랜지스터의 베이스는 사이렌 제너레이터의 출력 핀에서 전압을 공급받습니다. 트랜지스터는 베이스에서 차단 전압을 받으면 전도를 시작하고 부저는 음극 핀이며 접지에 연결됩니다.
따라서 시스템은 사람이 감지되면 부저에서 들리는 소리를 생성합니다. 현재 회로에서는 이 IC를 경찰 사이렌 소리로 설정했습니다.
PIR 센서 기반 보안 경보 시스템의 응용 분야
- 박물관에서는 이 시스템을 사용하여 귀중한 물건을 보호할 수 있습니다.
- 사람이 감지되면 작동하는 자동 초인종 시스템으로도 사용할 수 있습니다.
- 소리를 내는 장난감 애플리케이션에도 사용할 수 있습니다.
PIR 센서 기반 보안 경보 시스템의 한계
- PIR 센서 포트는 사람만 감지할 수 있도록 조정해야 합니다.
- 이 시스템은 5미터 범위 내에서만 사람을 감지할 수 있습니다.
아두이노 코드
int pir = 3;
int siren =4;
void setup()
{
pinMode(pir,INPUT);
pinMode(siren,OUTPUT);
digitalWrite(siren,LOW);
delay(8000);
}
void loop()
{
if(digitalRead(pir))
{
digitalWrite(siren,HIGH);
delay(10000);
digitalWrite(siren,LOW);
while(digitalRead(pir));
}
}
이미지 출처 자료 참고: PIR Sensor Based Security Alarm System

'개발자 > Arduino' 카테고리의 다른 글
| nano 33 iot 1초 타이머 작동 - delay 사용 금지 (1) | 2023.10.13 |
|---|---|
| 가변저항 두 개로 시간을 보여주는 코드 (1) | 2023.10.13 |
| nano 33 IoT 보드 ADC 12bit 설정 (0) | 2023.10.05 |
| 0부터 1023 까지 숫자를 12시간중 어떤 구간인지 알아내는 코드 (1) | 2023.10.05 |
| 아두이노 ADC 모듈 ADS1115 ADS1015 (0) | 2023.05.02 |
| 전류 전압 컨버터 4~20mA 전류 측정 (0) | 2023.05.02 |
| Arduino 기반 LM35 온도 센서 데이터 수집 시스템(.csv 파일) (0) | 2023.04.25 |
| 아두이노 라이브러리 설치 안될 때 access is denied 오류 해결 (0) | 2023.04.13 |
취업, 창업의 막막함, 외주 관리, 제품 부재!
당신의 고민은 무엇입니까? 현실과 동떨어진 교육, 실패만 반복하는 외주 계약,
아이디어는 있지만 구현할 기술이 없는 막막함.
우리는 알고 있습니다. 문제의 원인은 '명확한 학습, 실전 경험과 신뢰할 수 있는 기술력의 부재'에서 시작됩니다.
이제 고민을 멈추고, 캐어랩을 만나세요!
코딩(펌웨어), 전자부품과 디지털 회로설계, PCB 설계 제작, 고객(시장/수출) 발굴과 마케팅 전략으로 당신을 지원합니다.
제품 설계의 고수는 성공이 만든 게 아니라 실패가 만듭니다. 아이디어를 양산 가능한 제품으로!
귀사의 제품을 만드세요. 교육과 개발 실적으로 신뢰할 수 있는 파트너를 확보하세요.
캐어랩