HW-260 ATtiny 8핀 칩 개발 보드 (프로그래밍 포트 포함)
예전에는 그냥 점퍼 연결을 복잡하게 하여 아두이노 우노를 연결하여 프로그래밍을 했다. 이 보드는 ICSP 프로그래밍 포트가 있어 훨씬 편하게 프로그래밍을 할 수 있다. 보드는 PCB에 HW-260이라고 표기가 되어 있어 그냥 부르기로 한다.
자동 드럼 치는 장치를 만들어보려고 한다. 필요한 것도 많고 생소한 것도 많다. 늘 학생으로 사는 사람은 즐겁기만 하다. 여하튼 하나하나 잘해보자. 카테고리를 만들고, 내용을 포스팅하고, 필요하면 교재를 만들고, 이런 것들이 남자가 잘하는 일인데 세상은 잘하는 일만으로 성공하기는 어렵다. 해보니까 그렇다.
어쩌면 이미 사랑을 가졌다고 생각이 들 때 그 사랑을 잃어버리는 것처럼 무엇인가 잘하면 그게 족쇄가 되는 수도 있다. 잘하는 것만으로 시장에서 성공하는 것도 아니다. 어렵다.

사용한 부품 리스트
- HW-260 ATtiny 8핀 칩 개발 보드 (프로그래밍 포트 포함)
- HW-260 ATtiny13A / ATtiny25 / ATtiny45 / ATtiny85 플러그형 ATTINY 개발 프로그래밍 베어보드
- ISP USBasp 프로그래머
ATtiny는 아두이노와 같은 기능을 하지만 크기가 더 작다고 계속 말해왔죠. ATtiny13 , ATtiny45 , ATtiny85 같은 8핀 칩들을 살펴볼까요? 각 핀이 어떤 역할을 할지는 프로그램에서 제어합니다.

각 핀에 얼마나 많은 번호와 라벨이 붙어 있는지 보세요. 물리적 핀 1은 칩의 홈 옆에 있지만 PB5 리셋 핀이라고도 불립니다. 이 프로젝트를 통해 우리는 아주 작은 회로 기판에서 현재 위치를 정확히 확인하는 것이 얼마나 중요한지 다시 한번 깨닫게 될 것입니다.
SOC(시스템 온 칩)
이것은 DIP(듀얼 인라인 패키지)로, 핀이 두 줄로 배열되어 있어 이러한 이름이 붙었습니다. 전원과 접지를 연결하면 플래시 메모리에 저장된 프로그램을 실행할 수 있습니다.
HW-260 보드
우리는 ATtiny 개발 보드를 조립할 것입니다. 소프트웨어 개발을 위한 하드웨어 환경이죠.
- HW-260 개발보드
- ICSP 포트용 3x2핀 헤더
- ATtiny 칩 - ATtiny13/25/45/85
HW-260 보드에는 8핀 헤더를 꼽게 되어 있지만 여기에 6핀 헤더를 보드에 납땜하세요.
그럴 만한 가치가 있습니다. 이 보드에서는 USB가 프로그래밍에 바로 사용할 수 있도록 준비되어 있지 않습니다. USBasp 나 USBtiny 같은 외부 프로그래머를 연결할 수 있도록 헤더를 추가했습니다.
납땜은 환기가 잘 되는 곳에서 해야 합니다. 서두르지 말고 인두를 충분히 예열하세요. 조심해서 작업하십시오.
납땜 작업은 쉽지 않으며 연습을 통해 실력을 향상할 수 있습니다. 깨끗한 표면은 녹은 납이 접합부에 잘 퍼지도록 도와줍니다. 칩은 정전기 충격에 민감할 수 있습니다. 보드 뒷면에 정확히 표기된 헤더 핀 안내를 보세요.

기판 뒷면에 납땜을 하십시오. 과열을 방지하십시오. 납이 녹아서 기판과 금속 핀 사이의 공간으로 흘러 들어가도록 하십시오. 납이 핀 사이로 늘어나서 핀들이 서로 단락 되지 않았는지 확인하십시오.
기판의 이쪽 면에서 보면 핀 배열이 반대로 되어 있습니다. 핀 식별 가이드는 기판 뒷면에 인쇄되어 있습니다. 커넥터는 한 방향으로만 연결되도록 키가 있습니다.
완성된 보드
멀티미터의 부저 기능을 사용하여 헤더의 6개 핀이 모두 제대로 접촉되었는지 확인하십시오. 필요한 경우 납땜을 다시 하십시오.

칩을 소켓에 삽입하십시오. 회로의 방향에 주의하고 첫 번째 핀을 나타내는 점, 삼각형, 사각형 표시를 확인하십시오. 칩과 소켓의 홈을 맞춰 정렬하십시오.
취급이 잘못되면 부품이 손상될 수 있습니다. 구부러진 칩 핀은 조심스럽게 펴십시오.
보드 특징
- 공장에서는 유용한 회로에 연결 작업을 수행했습니다.
- ATtiny 칩의 8개 핀 모두
- P1에는 저항과 내장형 LED 회로가 있습니다.
- USB 커넥터에는 전원 및 DATA+, DATA- 단자가 있습니다.
- P2와 P3는 USB 커넥터에 연결되어 있습니다.
- SPI 직렬 포트 인터페이스 + I2C 버스
- 5볼트 전력 조절
- 소켓. 칩을 프로그래밍하고 제거합니다.
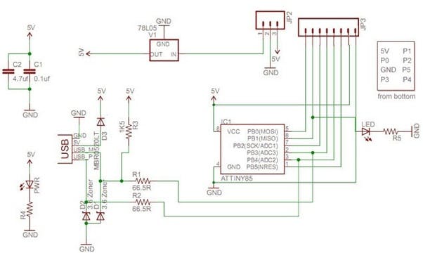
디트리히 킨더만 이 작성한 이 디지스파크 회로도에는 JP3가 8핀 헤더로 표시되어 있습니다. 우리는 ICSP 프로그래밍 포트를 만들기 위해 상위 6개 핀만 사용할 것입니다.

6핀 프로그래밍 포트
보드에 이 포트가 있으면 USBasp 나 USBtiny 같은 프로그래머 장치를 보드에 직접 연결할 수 있습니다. 커넥터 방향에만 주의하면 배선이 제대로 될 것입니다.

Arduino ISP를 이용한 AVR 프로그래밍에 대한 자세한 정보는 다음 프로젝트를 참조하세요. AVR 프로그래머 프로젝트 I: Arduino ISP. 이 프로젝트에서는 Uno 보드를 사용하여 프로그래머 장치를 만드는 방법을 보여줍니다.
커넥트 프로그래머
HW-260 보드의 전원 LED가 켜져야 합니다. 칩이 플래시 메모리에서 프로그램을 실행합니다. 해당 프로그램에 따라 내장 LED가 깜빡일 수도 있고 깜빡이지 않을 수도 있습니다.
소프트웨어
ATtiny는 엄청나게 방대한 프로젝트 코드베이스를 가지고 있습니다. 생각지도 못했던 수많은 프로그래밍 가능 장치에 ATtiny가 사용되고 있죠. 여러분의 USB 메모리는 어떤 종류의 컴퓨터로 구동되는 걸까요?
아두이노 관련 부품과 코드를 살펴보세요. ATtiny85는 플래시 메모리와 RAM 면에서 ATmega8 MCU와 동일합니다. HW-260 보드는 USB, I2C, SPI 버스를 사용하는 회로에 적합합니다. USB 전원을 5V로 변환하여 센서, 디스플레이, 외부 장치 등에 전원을 공급할 수 있습니다.
Digistump는 ATtiny85를 기반으로 DigiSpark 개발 보드를 만들었습니다. 우표처럼 작은 이 보드에는 부트로더가 내장되어 있는데, 꽤 흥미로운 기능입니다. 부트로더를 추가하면 플래시 메모리 공간을 사용하지만, 아두이노처럼 USB 포트를 통해 프로그램을 업로드할 수 있습니다.
데모 코드
이 아두이노 스케치는 PORTB의 입출력을 토글 합니다. 내장 LED가 깜빡이는 것을 볼 수 있습니다. 깜빡임 속도는 지연 값을 변경하여 조절할 수 있습니다.
#define F_CPU 16000000UL
#include<avr/io.h>
#include<util/delay.h>
int main(){ DDRB = 0x1F;
while(1){ PORTB++; delay(100); }}
개발보드에 펌웨어를 업로드하세요. 자세한 내용은 Arduino IDE를 사용한 ATtiny 프로그래밍 및 ATtiny 어셈블러 프로그래밍을 참조하세요.

또는 명령줄 터미널을 사용할 수도 있습니다.

아두이노 출력에서 플래시 명령어를 확인하세요. 흰색 줄은 avrdude 업로드 정보입니다.

부트로더
우리 프로그램에 필요한 플래시 메모리가 너무 부족합니다. 부트로더를 설치해야 할까요?
아마 아닐 겁니다.
- 대부분의 프로젝트에서 IO를 위해 PB3 및 PB4가 필요합니다.
- 대부분의 프로젝트에서는 USB 포트를 사용하지 않습니다.
- HW-260 보드는 6핀 프로그래밍 포트용 핀을 외부로 내보냅니다.
- USB 포트에서 데이터는 전송되지 않지만 5V 전원은 계속 공급됩니다.
부트로더가 있다는 것은 우리 칩이 아두이노처럼 프로그래밍 가능한 장치로서 PC와 통신할 수 있다는 것을 의미합니다. 플래시 메모리 일부를 부트로더에 사용하는 것은 매우 편리합니다. 외부 프로그래머 장치를 사용하는 대신 아두이노처럼 USB를 통해 칩을 프로그래밍할 수 있습니다.

HW-260 보드의 USB 포트를 컴퓨터에 연결하면 전원은 공급됩니다. PC는 장치를 인식하려고 시도하지만, USB를 통해 통신할 프로그램이 없기 때문에 ATtiny는 인식되지 않습니다. 하지만 부트로더가 설치된 Digispark 보드는 PC와 통신하여 벤더 ID와 제품 ID를 받아옵니다.
문제 해결
칩과 프로그래머의 방향을 확인하세요. 칩에 있는 점을 찾으세요. 라벨을 확인하여 올바른 ATtiny 칩인지 확인하세요. 해당 칩용 코드를 프로그래밍하고 있는지 확인하세요.
업로드 문제의 가장 유력한 원인은 납땜 불량입니다. 칩을 제거하고 납땜을 다시 하십시오. 멀티미터를 사용하여 모든 연결부를 확인하십시오. 핀들이 서로 붙어 있는지, 핀 주변에 공간이 있는지 확인하십시오.
프로그래머와 보드 간의 연결을 개선하려면 직렬 통신에 더 낮은 전송 속도를 선택하십시오. avrdude 명령어에 -b 9600 매개변수를 추가하여 초당 9600비트로 설정하십시오.
프로그래밍된 칩에서 코드를 백업할 수 있습니다. avrdude에는 GUI 버전이 있습니다.

이 헥스 파일은 메모장으로 열 수 있습니다. 이 형식은 천공 카드와 자기 테이프용으로 개발되었습니다. 종이의 구멍은 1과 0을 나타내며, 인텔 헥스 파일은 16진수를 사용합니다. 이 헥스 파일은 정상적인 파일입니다.

위 내용을 포스팅한 분에게 감사합니다.
위 튜토리얼의 원문은 이 링크를 따라가시면 됩니다.
하~ 10시 4분, 집에 가고 싶다.
취업, 창업의 막막함, 외주 관리, 제품 부재!
당신의 고민은 무엇입니까? 현실과 동떨어진 교육, 실패만 반복하는 외주 계약,
아이디어는 있지만 구현할 기술이 없는 막막함.
우리는 알고 있습니다. 문제의 원인은 '명확한 학습, 실전 경험과 신뢰할 수 있는 기술력의 부재'에서 시작됩니다.
이제 고민을 멈추고, 캐어랩을 만나세요!
코딩(펌웨어), 전자부품과 디지털 회로설계, PCB 설계 제작, 고객(시장/수출) 발굴과 마케팅 전략으로 당신을 지원합니다.
제품 설계의 고수는 성공이 만든 게 아니라 실패가 만듭니다. 아이디어를 양산 가능한 제품으로!
귀사의 제품을 만드세요. 교육과 개발 실적으로 신뢰할 수 있는 파트너를 확보하세요.
캐어랩