나만의 PCB 만들기 - MagPi p.138 참고
나만의 인쇄 회로 기판을 만들어 더욱 전문적인 회로를 만들어 보세요. 완성된 PCB를 사용하여 간단한 홈 오토메이션을 제어하세요.
이전에는 KiCad에서 인쇄 회로 기판(PCB)을 설계하는 방법을 살펴봤습니다. 이번에는 KiCad의 회로도에서 인쇄 회로 기판 설계로 넘어가서 제조를 위해 보낼 수 있습니다. 부품을 추가하고 납땜하여 완전한 회로를 만듭니다. 이 설계는 밝은 조명 스트립과 모형 철도 조명을 포함한 12V 조명 또는 이전 튜토리얼에서 사용한 5V COB 조명에 사용할 수 있습니다.
Pico W를 사용하면 무선 액세스가 가능하므로 스마트폰으로 조명을 제어하거나 홈 오토메이션과 통합할 수 있습니다.
필요 사항
> PCB
> 납땜인두 및 땜납
> 자재 명세서 magpi.cc/ picolightsbom
01 KiCad 회로도
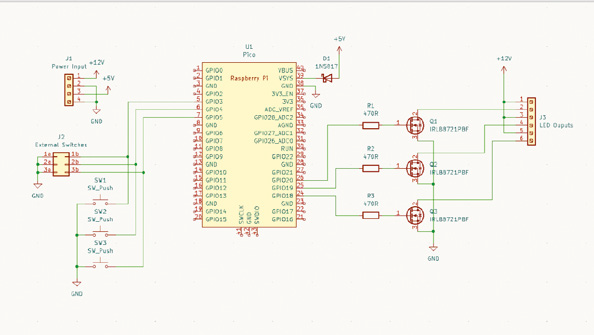
이전 튜토리얼의 회로도 다이어그램으로 시작하겠습니다. 다이어그램은 그림 1에 나와 있습니다. 회로가 설계되고 주석을 달았지만 인쇄 회로 기판으로 바꾸기 전에 몇 가지 변경이 필요합니다. 라즈베리파이 Pico 설명서(magpi.cc/hwdesignrp2040)에서는 Pico의 모든 접지를 접지에 연결할 것을 권장합니다. 이는 핀 3, 8, 13, 18, 23, 28, 38에 설정해야 합니다. 나머지 모든 핀은 배치 메뉴에서 연결 안 함 플래그 추가를 사용하여 연결되지 않음으로 설정해야 합니다.
그림 1. 다음은 이전 튜토리얼의 회로도입니다. 이 다이어그램은 논리 회로 설계와 각 구성 요소가 서로 어떻게 연결되는지 보여줍니다.

그림 2. PCB 설계. 회로도와 동일한 구성 요소가 최종 PCB에 그대로 배치됩니다.

02 전기 규칙 검사기
다음으로 검사 메뉴에서 전기 규칙 검사기를 실행하는 것이 유용합니다. 이 기능은 연결을 잊어버렸거나 잘못 연결한 핀을 식별하는 데 유용합니다. 이 기능을 실행하면 몇 가지 오류와 경고가 표시됩니다. 이러한 오류는 규칙 검사기 디스플레이에 나열될 뿐만 아니라 회로도에 화살표로 표시됩니다. 오류는 모두 전원 핀을 구동하지 않는 것과 관련이 있습니다. 이는 전원을 공급하기 위해 단자 연결을 사용하고 있는데 KiCad가 이를 인식하지 못하기 때문입니다. 인식하지 못하기 때문입니다. 세 가지 오류를 제거하려면 PWR_FLAG를 선택하여 새 전원 기호를 추가합니다. 그림 3과 같이 12V, 5V 및 Gnd에 각각 추가합니다.

03 Pico 심볼 업데이트
나머지 위반 사항은 Pico 심볼의 일부 핀과 관련된 경고입니다. 예를 들어 39번 핀은 지정되지 않음으로 표시되어 있지만 전원 입력으로 구동하고 있습니다. 이러한 경고는 무시해도 되지만 메시지를 제거하려면 심볼 편집기를 사용하여 Pico 심벌을 편집하세요.
핀 테이블을 선택하고 38을 전원 입력으로, 39를 입력으로 변경합니다. 그림 4에 표시된 것과 같습니다. 업데이트된 심볼을 저장하고 회로도로 돌아가 전기 규칙 검사기를 다시 실행합니다.

이제 기호 Pico가 수정되었다는 경고 메시지가 표시됩니다. 마우스 오른쪽 버튼으로 클릭하여 위반 사항을 제외할 수 있습니다.
04 풋프린트 할당
회로가 테스트를 통과하면 회로 기호를 물리적 기호에 할당하는 단계로 넘어갈 수 있습니다. 이 작업은 PCB에 서로 다른 패드 위치가 필요한 여러 구성 요소가 있기 때문에 수행해야 합니다. 예를 들어 다양한 저항 크기가 있으므로 어떤 저항을 사용할지 KiCad에 알려야 합니다.
도구 메뉴에서 풋프린트 할당을 클릭합니다.
MOSFET과 다이오드를 포함하여 모델 번호에 따라 일부가 이미 채워져 있는 것을 볼 수 있습니다. 나머지는 적절한 기호를 수동으로 선택해야 합니다. 상단에 세 개의 풋프린트 필터가 있으며, 왼쪽에 있는 적절한 풋프린트 라이브러리를 클릭하면 유용하게 사용할 수 있습니다.
05 적절한 풋프린트 선택하기
그런 다음 단자 나사 커넥터(전원 입력 및 LED 출력이라고 표시된)를 선택합니다. "터미널블록_피닉스"를 선택하고 풋프린트 필터에서 핀 수가 선택되어 있는지 확인합니다. 올바른 간격에 따라 적절한 터미널 블록을 선택합니다(예: 5mm는 TerminalBlock_Phoenix_MKDS-1,5-4_1x04_P5.00mm_Horizontal과 일치). 올바르게 보이는지 확인하려면 마우스 오른쪽 버튼을 클릭하고 선택한 풋프린트 보기를 사용하세요. 3D 패키지를 설치한 경우 뷰 상단의 3D 아이콘을 클릭하여 3D로 어떻게 보이는지 확인할 수도 있습니다. 그림 5를 참조하세요. 풋프린트를 두 번 클릭하여 회로 심벌과 연결합니다. 스위치 연결 블록의 경우 커넥터_핀헤더_2.54mm(브레드보드의 핀과 동일한 거리) 라이브러리를 사용하고 2x03 수직으로 된 것을 선택합니다.

06 다양한 풋프린트 옵션
저항기의 경우 Resistor_THT 카테고리(스루홀 기술) 아래에 다양한 저항기 크기가 있습니다. 다양한 크기의 저항기를 나타낼 뿐만 아니라 납땜을 더 쉽게 할 수 있도록 다양한 길이의 전선을 제공합니다. 일반적인 0.5W 저항기의 크기는 약 9.9×3.6mm입니다. 축 방향 L9.9mm D3.6mm에서 저항 다리를 위한 추가 공간을 허용하는 P15.24mm의 저항을 선택할 수 있습니다. 3D 이미지를 보면 저항기 다리가 저항기 본체에서 약간 구부러진 모습을 확인할 수 있습니다. 마지막 구성 요소는 SW_PUSH-12mm를 사용할 수 있는 푸시 버튼입니다.
07 풋프린트 라이브러리 추가
풋프린트 라이브러리에 아직 추가되지 않았기 때문에 RPi_Pico의 풋프린트가 나열되지만 아직 사용할 수 없습니다. 기본 설정 메뉴에서 풋프린트 라이브러리 관리를 선택하고 이전 튜토리얼에서 다운로드한 kicad 모드 파일 RPi_Pico_SMD_TH.kicad_mod를 추가합니다. 풋프린트 뷰어를 사용하여 로드되었는지 확인할 수 있습니다. 12mm 푸시 버튼이나 Pico 풋프린트에 대한 3D 이미지가 없으므로 3D 뷰어를 선택하면 구리 패드의 위치만 표시됩니다.
08 PCB 보드 편집기
풋프린트를 선택한 후 회로도 디자이너 내에서 또는 프로젝트 창으로 돌아가서 실행할 수 있는 PCB 편집기를 실행합니다. 도구 메뉴에서 회로도에서 PCB 업데이트를 클릭하여 모든 컴포넌트 풋프린트를 가져옵니다. 컴포넌트가 임포트되지만 모두 서로 가깝게 배치됩니다. 각 컴포넌트를 개별적으로 선택하고 PCB에서 원하는 위치로 이동합니다. 스위치는 왼쪽에, 저항이 할당된 GPIO 핀 근처 오른쪽에 저항이 있는 MOSFET이 있어야 합니다. 일반적으로 PCB의 크기를 줄이기 위해 구성 요소를 서로 가깝게 배치하되 너무 가까워서 전선 라우팅을 어렵게 만들면 안 됩니다. 권장 레이아웃은 그림 6에 나와 있습니다.

* 다양한 구성 요소 패키지 전자 부품은 다양한 패키지와 크기로 제공되는 경우가 많습니다. 구성 요소에 맞는 KiCAD 풋프린트를 사용하는지 확인하세요.
09 마운팅 홀 추가하기
라우팅을 시작하기 전에 모든 기능이 레이아웃에 포함되어 있는지 확인하는 것이 유용합니다. 많은 PCB에 유용한 한 가지는 인클로저에 쉽게 장착할 수 있도록 장착 구멍을 추가하는 것입니다. 이 작업은 회로도에서 수행할 수도 있지만 회로도와는 관련이 없으므로 PCB에만 추가할 수 있습니다.
배치 메뉴에서 풋프린트 추가를 선택하고 '마운팅 홀'을 검색합니다. 적절한 크기를 선택할 수 있습니다. M2.5는 PCB 마운트에 일반적으로 사용되는 크기이므로 마운팅홀_2.7mm_M2.5를 사용할 수 있습니다. 모든 구성 요소를 배치했으면 직사각형을 그려 보드의 가장자리를 표시할 수 있습니다. 직사각형을 그리기 전에 Edge.Cuts"레이어를 선택합니다. 그림 7에 표시된 것과 같습니다(파란색 화살표는 Edge. Cuts 레이어가 선택되었음을 나타내는 파란색 화살표 참조).

10 12V 트랙 배치하기
PCB를 설계할 때는 일반적으로 기본 트랙 너비를 사용할 수 있습니다. 이 프로젝트의 경우 전원 입력의 전류가 1.8A까지 높을 수 있으므로 더 넓은 트랙이 필요합니다. 왼쪽 상단의 트랙 풀다운 메뉴를 클릭하고 사전 정의된 크기 편집을 선택합니다. 트랙 폭 0.25mm(KiCad의 표준 크기이며 대부분의 용도에 유용함)와 1mm(고전류 연결용)를 추가합니다. 풀다운 메뉴를 사용하여 필요에 따라 전환할 수 있습니다. 이제 보드 주위에 연결을 라우팅 하여 시작할 수 있습니다. 먼저 상단 구리 레이어(F.Cu)를 선택하고 12V 전원 연결과 MOSFET 드레인 연결을 위한 넓은 트랙을 그리기 시작합니다. Gnd는 마지막에 그리므로 무시하세요.
11 트랙 완성하기
0.25mm 트랙 크기로 전환하고 나머지 트랙을 계속 배치합니다. KiCad는 필요한 연결(그물망이라고 함)을 가는 선으로 표시합니다. 라우팅을 더 쉽게 하기 위해 일부 구성 요소를 회전하는 것이 유용할 수 있습니다. 다른 트랙을 통과하지 않고 연결을 실행할 수 없는 경우 후면 구리 레이어 B.Cu로 전환할 수 있습니다. 앞쪽 레이어는 빨간색, 뒷쪽 레이어는 파란색으로 표시되어 쉽게 식별할 수 있습니다.
접지 연결은 전면 및 후면 레이어에 배치할 수 있는 접지 필을 사용하여 처리할 수 있습니다. 이렇게 하면 보드의 사용되지 않는 공간을 모두 구리로 채우고 접지에 연결하여 전기 노이즈를 줄일 수 있습니다. 채워진 영역 추가를 사용하여 전체 PCB를 따라 직사각형을 그려 레이어와 GND를 모두 활성화합니다. PCB 주변에 작은 선이 표시되어 구리가 채워져 있음을 나타냅니다.
12 PCB 검사 편집 메뉴에서 모든 영역 채우기를 선택하여 접지 연결을 접지면에 연결합니다. 왼쪽의 '채워진 영역 표시' 및 '영역 표시' 경계 아이콘을 사용하여 채우기 표시를 켜고 끌 수 있습니다. 이제 하단의 상태 표시줄에 '라우팅되지 않음'이 0으로 표시되어 적절한 핀이 모두 연결되었음을 나타냅니다. 그렇지 않은 경우 누락된 연결을 추가하고 모든 영역 채우기를 다시 실행하여 업데이트하세요. 그런 다음 디자인 규칙 검사기를 실행하여 PCB에 잠재적인 오류가 있는지 테스트할 수 있습니다. 드릴링된 구멍(장착 구멍과 관련됨)과 솔더 마스크에 의해 실크스크린이 잘리는 것에 대한 경고가 표시됩니다. 이러한 메시지는 무시할 수 있습니다. 실크스크린 겹침에 대한 경고는 구성 요소의 라벨을 재배치하여 수정할 수 있습니다.
13 라벨 및 최종 확인
보드 디자인의 마지막 부분은 일반적으로 F.실크스크린 레이어에 있어야 하는 추가 텍스트 또는 레이블을 추가하는 것입니다. 해당 레이어(노란색)에 표시된 텍스트만 PCB에 인쇄됩니다. 최종 테스트로 PCB의 종이 사본을 인쇄하여 구성 요소가 올바르게 맞는지 확인해야 합니다. 최소한 전면 실크스크린 레이어를 인쇄하여 구성 요소의 크기와 비교하세요.
14 제조업체용 내보내기
KiCAD의 마지막 단계는 PCB를 내보내 제조업체로 보내는 것입니다. 정확한 프로세스는 PCB 제조업체에 따라 다르며, 여기에 사용된 예는 JLCPCB용이며 프로세스는 magpi.cc/jlcpcbprocess에 설명되어 있습니다. 제작 출력 및 거버를 선택합니다. 출력 디렉터리를 picolights-gerbers로 설정합니다. Protel 파일명 확장자를 선택하고 실크스크린에서 솔더마스크 빼기를 선택합니다(이렇게 하면 디자인 규칙 검사기의 일부 경고가 수정됩니다). 그런 다음 플롯을 클릭합니다. 그림 8을 참조하세요.

같은 대화 상자에서 드릴 파일 생성을 클릭합니다. 타원형 구멍에 대해 대체드릴 모드를 선택합니다. 드릴 단위로 mm를 사용합니다. 그런 다음 드릴 파일 생성을 클릭한 다음 맵 파일 생성을 클릭합니다. 그런 다음 거버 뷰어를 사용하여 파일을 확인할 수 있습니다. 모든 레이어가 올바르게 정렬되어 있고 윤곽선이 끊어지지 않고 표시되는지 확인합니다. 마지막으로 파일을 압축하여 선택한 제조업체에 제출하고 결과를 기다릴 수 있습니다.
15 PCB가 도착합니다.
제조업체와 배송 시간에 따라 PCB를 받기까지 1~2주 정도 걸릴 수 있습니다. 이렇게 하면 도착했을 때 함께 납땜할 수 있도록 필요한 부품을 구매할 수 있는 시간이 확보됩니다. 모든 부품이 나열된 BOM(부품 명세서) 링크가 포함되어 있습니다. 납땜인두와 납땜도 필요합니다. 이 목록은 12V 조명 스트립을 기준으로 작성되었지만 이전 튜토리얼에서 사용한 5V COB LED 스트립과 적절한 전원 공급 장치를 사용할 수도 있습니다.
16 납땜
나열된 구성 요소는 모두 스루홀 구성 요소이므로 납땜이 매우 쉬울 것입니다. 최상의 결과를 얻으려면 납땜 인두를 잡고 PCB의 패드와 구성 요소의 리드에 모두 닿도록 하세요(그림 9 참조).

그런 다음 납땜을 주입하면 납땜이 녹아 부품과 PCB 사이에 금속 조인트가 만들어집니다. 납땜 인두를 제거한 후에는 빠르게 식혀서 영구적인 전기 연결을 형성해야 합니다. 일반적으로 저항과 같은 작은 부품은 PCB와 같은 높이에 맞기 때문에 납땜을 시작하는 것이 더 쉽습니다. 부품이 가만히 있지 않으면 블루택(끈적끈적한 퍼티) 또는 이와 유사한 것을 사용하여 납땜하는 동안 부품을 제자리에 고정할 수 있습니다.
17 조명에 연결하기
납땜이 완료되면 USB 커넥터가 보드 상단을 향하도록 Pico를 헤더에 장착합니다. 그런 다음 상단의 단자에 적합한 전원 공급 장치를 연결합니다. 다른 전압용으로 설계된 LED 조명을 사용하는 경우 12V 연결은 다른 전압일 수 있습니다. 5V 전원 공급 장치는 Pico에 전원을 공급하는 데 사용됩니다.
PCB 하단에 있는 세 개의 출력 각각에 LED 조명을 연결하고 코드를 Pico에 업로드하기만 하면 됩니다.
18 코드 업로드
이 코드는 Pico W에 설치해야 하는 기본 웹 서버를 위해 제공되며, 네트워크 지원 버전의 UF2 파일을 사용해야 하며, Thonny 편집기 내의 설치 프로그램을 사용하여 설치할 수 있습니다. 코드 파일의 이름은 web-lights.py이며, Pico에 main.py로 저장하여 자동으로 실행할 수 있습니다. secrets.py라는 파일도 로컬 Wi-Fi 네트워크의 SSID 및 비밀번호 항목과 함께 Pico에 저장해야 합니다.
코드가 실행되면 웹 브라우저를 사용하여 웹 서버에 연결할 수 있습니다. Pico의 IP 주소가 필요하며, 이는 Thonny 콘솔을 통해 확인하거나 Wi-Fi 라우터의 주소 할당을 통해 확인할 수 있습니다. 웹 인터페이스를 사용할 뿐만 아니라 3개의 버튼스위치를 사용하여 조명을 켜고 끌 수도 있습니다.
'KiCad 설계' 카테고리의 다른 글
| 내가 바로 초보자다!! – 인쇄회로기판(PCB)편 (5) | 2024.10.21 |
|---|---|
| KiCAD 7에서 ESP32 기반 PCB의 회로 (3) | 2024.10.05 |
| KiCAD 빠르게 시작하기 - 문서 (1) | 2024.05.29 |
| KiCad 단축키 모음 (0) | 2024.05.28 |
| KiCad 모든 아두이노 라이브러리와 설치 방법 (0) | 2024.05.21 |
| kicad 7 영상 강의와 블로그 참고 자료 링크 (1) | 2024.05.05 |
| KiCad 빠르게 시작하기 (1) | 2023.10.25 |
| KiCad 강좌 - PCB 제작에 사용되는 EDA Tool (1) | 2023.08.03 |
취업, 창업의 막막함, 외주 관리, 제품 부재!
당신의 고민은 무엇입니까? 현실과 동떨어진 교육, 실패만 반복하는 외주 계약,
아이디어는 있지만 구현할 기술이 없는 막막함.
우리는 알고 있습니다. 문제의 원인은 '명확한 학습, 실전 경험과 신뢰할 수 있는 기술력의 부재'에서 시작됩니다.
이제 고민을 멈추고, 캐어랩을 만나세요!
코딩(펌웨어), 전자부품과 디지털 회로설계, PCB 설계 제작, 고객(시장/수출) 발굴과 마케팅 전략으로 당신을 지원합니다.
제품 설계의 고수는 성공이 만든 게 아니라 실패가 만듭니다. 아이디어를 양산 가능한 제품으로!
귀사의 제품을 만드세요. 교육과 개발 실적으로 신뢰할 수 있는 파트너를 확보하세요.
캐어랩