반응형



반응형
'개발자 > 부품' 카테고리의 다른 글
| 패널 마운트 HDMI 커넥터 (Panel Mount HDMI Connector) (1) | 2024.10.07 |
|---|---|
| AC 인넷 매립형 콘센트 기구도면 (1) | 2024.10.07 |
| DS18B20 온도센서 아두이노 방수 온도 프로브 (1) | 2024.10.07 |
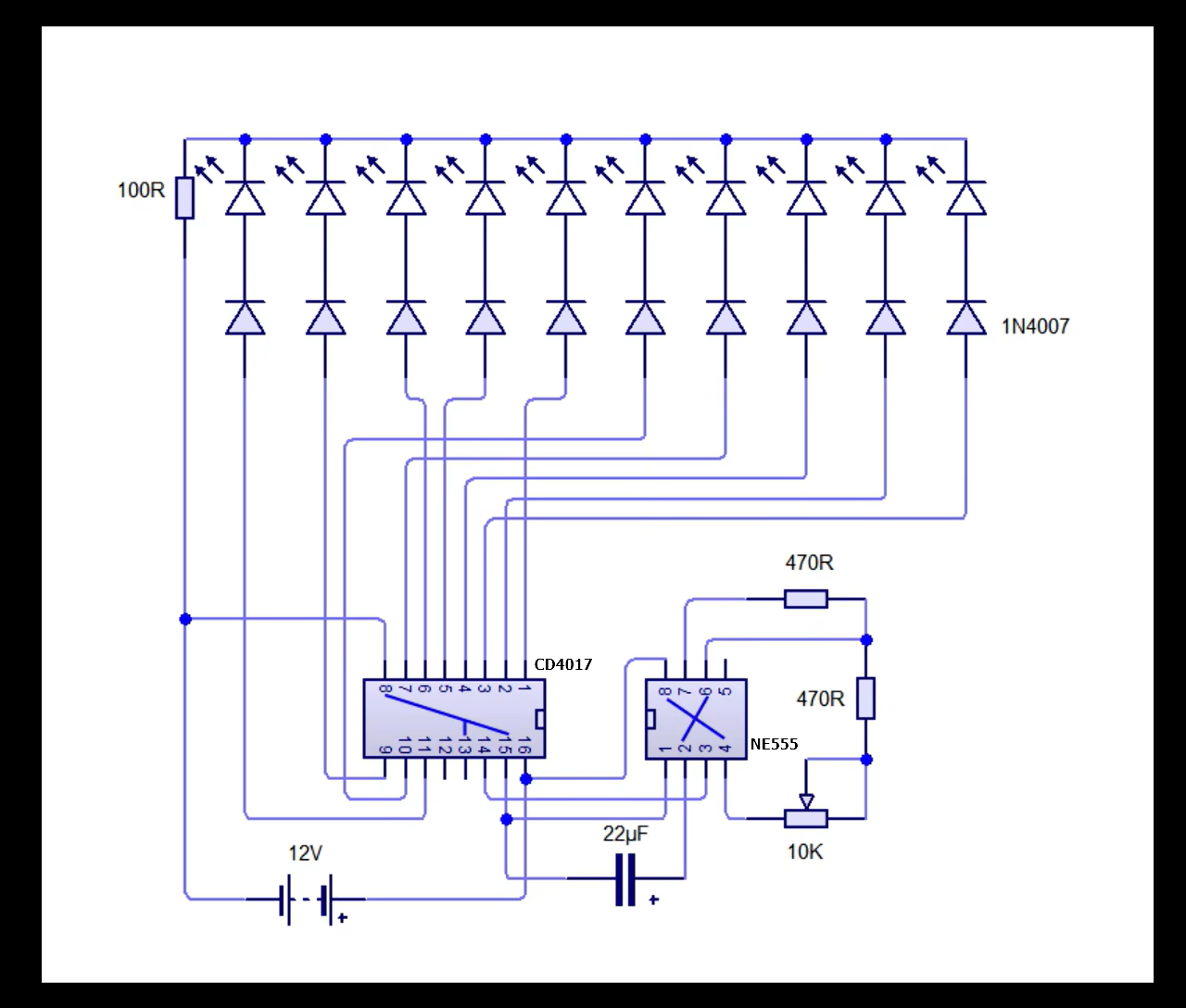
| LED Array 크기 (1) | 2024.10.01 |
| 멀티 콘센트 USB-C PD 공급 장치 (0) | 2024.09.25 |
| 펠티어소자 냉각장치 제작 키트 소형냉장고 미니에어컨 (2) | 2024.09.19 |
| Diode Zener 1 Watt (1) | 2024.09.18 |
| 아두이노용 DFPlayer 미니 MP3 플레이어 (4) | 2024.09.14 |
취업, 창업의 막막함, 외주 관리, 제품 부재!
당신의 고민은 무엇입니까? 현실과 동떨어진 교육, 실패만 반복하는 외주 계약,
아이디어는 있지만 구현할 기술이 없는 막막함.
우리는 알고 있습니다. 문제의 원인은 '명확한 학습, 실전 경험과 신뢰할 수 있는 기술력의 부재'에서 시작됩니다.
이제 고민을 멈추고, 캐어랩을 만나세요!
코딩(펌웨어), 전자부품과 디지털 회로설계, PCB 설계 제작, 고객(시장/수출) 발굴과 마케팅 전략으로 당신을 지원합니다.
제품 설계의 고수는 성공이 만든 게 아니라 실패가 만듭니다. 아이디어를 양산 가능한 제품으로!
귀사의 제품을 만드세요. 교육과 개발 실적으로 신뢰할 수 있는 파트너를 확보하세요.
캐어랩