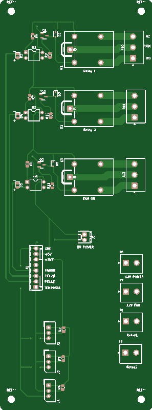
PCB 발주 내역을 저장한다. 그러니까 2024년 5월 부터 캐드를 배워 작업했다. 무엇이든 많이 해보고, 많이 실패하면 전분가가 된다는 사실은 진짜다.
더 많이 노력하길 바란다. 나는 데가 자랑스럽다. 이 아름다운 세상에 두 발로 걷고 자연을 느끼고, 만지고 냄새 맡고, 바라본다는 사실에 나는 전율을 느낀다. 자주... 정말 감사하는 것은 이런 것이다.
$114.53
5pcs
pcbdesign-raspberrypi-gerber_Y14
$114.53
5pcs
pcbdesign-arduino-gerber_Y13

Merchandise Total: $58.03
배송료: $17.06
주문 합계: $75.09
$58.03
5pcs


Merchandise Total: $34.10
배송료: $24.84
주문 합계: $58.94
$16.30
5pcs


Merchandise Total: $34.10
배송료: $24.84
주문 합계: $58.94
DHL Express Worldwide
$17.80
5pcs


Merchandise Total: $230.30
배송료: $48.45
주문 합계: $278.75
$6.20
10pcs



Merchandise Total: $86.96
배송료: $27.25
주문 합계: $114.21
DHL Express Economy
$28.00
50pcs
wepnp-nano33iot-gerber_P1
$39.33
5pcs
$19.63
5pcs

Merchandise Total: $2.00
배송료: $13.80
주문 합계: $15.80
DHL Express Economy
$2.00
5pcs

Merchandise Total: $17.30
배송료: $11.92
주문 합계: $29.22
S.F Express Economy
$17.30
5pcs
'바른 생각 바른 글' 카테고리의 다른 글
| 통합하여 한 권짜리 교재를 작성하는 게 좋은지, 나누어서 3권을 집필하는 게 좋은 지 (1) | 2025.01.23 |
|---|---|
| 글 쓰기 펜네임은 삭월 朔月로 하기로 한다. (0) | 2025.01.11 |
| 올바른 책상은 아이디어를 탁월함으로 바꿔줍니다 (0) | 2025.01.11 |
| AI가 감정적으로 취약하면 이런 일이 생긴다 (0) | 2025.01.11 |
| 성 유다, 실패자의 수호신 (0) | 2025.01.08 |
| 오늘 해야 할 가장 중요한 일 3가지에는 (1) | 2024.12.30 |
| 동기부여는 사실 의미 없습니다 (2) | 2024.12.23 |
| 아두이노, 라즈베리파이 제품 소개 홍보 문구 (1) | 2024.12.21 |
취업, 창업의 막막함, 외주 관리, 제품 부재!
당신의 고민은 무엇입니까? 현실과 동떨어진 교육, 실패만 반복하는 외주 계약,
아이디어는 있지만 구현할 기술이 없는 막막함.
우리는 알고 있습니다. 문제의 원인은 '명확한 학습, 실전 경험과 신뢰할 수 있는 기술력의 부재'에서 시작됩니다.
이제 고민을 멈추고, 캐어랩을 만나세요!
코딩(펌웨어), 전자부품과 디지털 회로설계, PCB 설계 제작, 고객(시장/수출) 발굴과 마케팅 전략으로 당신을 지원합니다.
제품 설계의 고수는 성공이 만든 게 아니라 실패가 만듭니다. 아이디어를 양산 가능한 제품으로!
귀사의 제품을 만드세요. 교육과 개발 실적으로 신뢰할 수 있는 파트너를 확보하세요.
캐어랩














