반응형
라즈베리 파이에는 가격을 낮추기 위해 전원 버튼이 제공되지 않지만, 전원 버튼을 추가하는 방법은 간단합니다!
이 가이드에서는 라즈베리 파이에 전원 버튼을 추가하여 파이를 켜거나 끌 수 있는 방법을 보여드립니다. 이것은 가장 유용한 라즈베리파이 프로젝트 중 하나입니다!
참고 문서
라즈베리파이 on / off 전원 스위치, 버튼 만들기

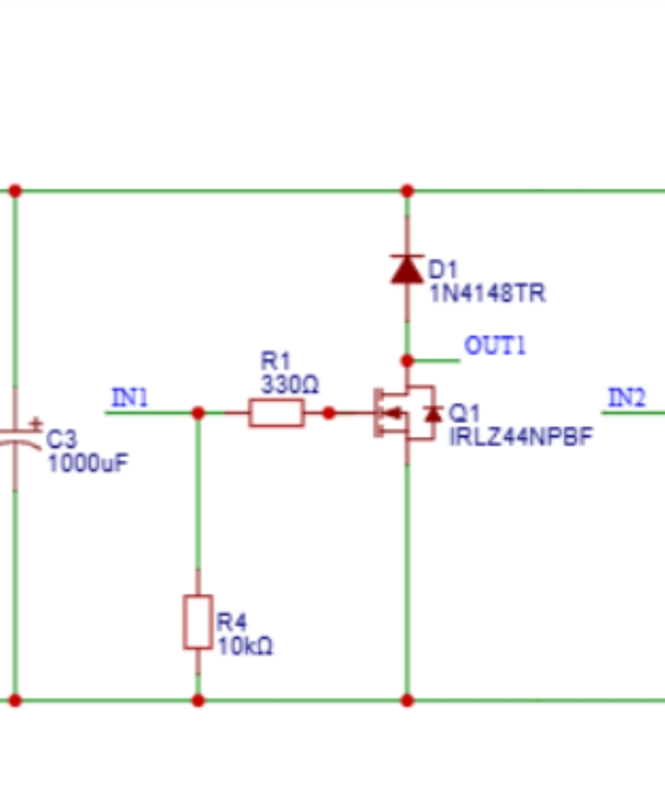
스위치 회로

반응형
'라즈베리파이 5' 카테고리의 다른 글
| Raspberry Pi Compute Module 4 (0) | 2025.04.17 |
|---|---|
| 2025년 라즈베리파이에 안드로이드 설치하는 방법(+Play 스토어) (0) | 2025.04.15 |
| 내 일상 생활을 자동화하기 위해 Raspberry Pi를 사용하는 5가지 멋진 방법 (0) | 2025.04.15 |
| 라즈베리 파이의 OpenWrt: Pi를 라우터로 사용하기(튜토리얼) (0) | 2025.04.11 |
| Raspberry Pi에서 원격 데스크톱을 사용하는 5가지 방법 (1) | 2025.04.11 |
| 라즈베리 파이와 ESP32로 만들 수 있는 4가지 놀라운 프로젝트 (2) | 2025.04.09 |
| Raspberry Pi Pico 2 RP2350 USB A Development Board RP2350A (0) | 2025.04.04 |
| Raspberry Pi APM, Apache + MySQL + PHP AMP 서버 설치 (1) | 2025.04.01 |
취업, 창업의 막막함, 외주 관리, 제품 부재!
당신의 고민은 무엇입니까? 현실과 동떨어진 교육, 실패만 반복하는 외주 계약,
아이디어는 있지만 구현할 기술이 없는 막막함.
우리는 알고 있습니다. 문제의 원인은 '명확한 학습, 실전 경험과 신뢰할 수 있는 기술력의 부재'에서 시작됩니다.
이제 고민을 멈추고, 캐어랩을 만나세요!
코딩(펌웨어), 전자부품과 디지털 회로설계, PCB 설계 제작, 고객(시장/수출) 발굴과 마케팅 전략으로 당신을 지원합니다.
제품 설계의 고수는 성공이 만든 게 아니라 실패가 만듭니다. 아이디어를 양산 가능한 제품으로!
귀사의 제품을 만드세요. 교육과 개발 실적으로 신뢰할 수 있는 파트너를 확보하세요.
캐어랩