아이들은 천진난만하고 상상력이 풍부해서 작은 것 하나라도 경험을 하면 놀라운 아이디어를 제안한다. 경험이 없거나 배우지 않으면 창의력이 나오지 않는다. 그래서 대부분 어린 아이나 배우는 학생은 높은 창의력을 가지기 어렵다. 반대로 아이들은 형태를 제대로 갖추지 않았기 때문에 무엇이든 깊이 경험하고, 자유롭기 때문에 어떤 생각도 할 수 있다.
어떤 팀은 청각 장애인을 위한 집안의 모든 소리를 감지해서 그림으로 알려주는 장치를 만들고, 어떤 아이는 색맹인 시각 장애인을 위해 색깔을 글자와 감각으로 알려주는 장치를 고안했다. 아이들은 장애와 선악 같은 개념에 민감하기 때문에 주위를 잘 살피고, 다른 사람의 힘든 점에 공감을 잘한다.
아래 테크니컬 리포트를 이메일로 보고 좋은 아이디어라 번역을 하여, 논문 회로도와 완성 프로토타입 이미지를 넣어 정리했다. 시스템의 개념과 중요 회로도, 완성한 프로토 탑입의 사진만 첨부했다. 전체 내용을 확인하려면 아래 논문 제목을 참하시기 바란다.
전체적인 아이디어는 주변 소리에 취약한 청각 장애 운전자에게 강도와 방향을 알 수 있는 시스템을 부착하고 주변 경적을 추출하여 차 안의 운전자에게 소리와 그림으로 나타내는 시스템이다. 아이디어도 괜찮고 시스템을 설계한 방식도 좋아 보인다. 시각, 청력 등의 장애가 있으면 우리는 보통 모두 깜깜하고, 아무것도 듣지 못한다고 생각하는 데 사실은 그렇지 않다. 고령자나 약간의 장애가 있는 사람도 많다. 청력이 아주 약한 상태, 희미하게는 보이는 데 선명하게 보지 못하는 상태인 장애가 많다는 말이다. 이 시스템을 반대로 이용하는 방법도 있다.
경적 소리의 방향과 강도를 인식할 수 있는 경적 감지 시스템을 소개합니다. 주행 중 경음기의 방향이 중요하므로 소리의 방향도 표시합니다. 이 시스템은 운전 중에 청각장애인을 도울 수 있습니다. 청각장애인들은 운전에 가장 취약한 사람들이다. 자동차 사고는 항상 청각장애인을 습격한다. 경적을 울리는 것은 안전 운전에 매우 필요하지만 청각 장애인은 이 알람을 감지하지 못하는 반면 위험할 수 있습니다. 이 시스템의 목적은 주파수에 대한 음성을 인식하는 것입니다.
키워드: 음성인식, 음성검출시스템, 마이크로컨트롤러, 청각장애인
우선 소리 파형을 감지합니다. 마이크로컨트롤러와 음성 검출기 시스템의 도움을 받아 주파수를 계산할 수 있습니다. 주파수 계산의 기본은 시간 단위의 진동 계수이며, 이를 위해 초당 입력 값의 변화에 대응하기 위해 마이크로 컨트롤러를 사용합니다.
음성을 검출하기 위해서, 기밀 음성 센서인 캐퍼시티 마이크를 사용합니다. 음성이 들릴 때까지 환경에서의 음파가 고막에 진동을 일으키기 때문에 이 마이크에는 음파를 대면 진동할 때까지 음향 다이어프램(diaphragm, wlsehvks)이 있습니다.
이제 이러한 기계적 변화를 시스템에 적합한 매개 변수로 변경하면 회로에 증폭기를 사용할 수 있습니다. 이 앰프는 음파를 전압, 전류 또는 기타 값과 같은 회로에 적합한 매개 변수로 변경한 다음, 이러한 값을 주파수 미터 회로의 입력 매개 변수로 입력한 다음 마이크로 컨트롤러로 전송합니다.
주파수 미터는 음성의 영역에 민감하지 않은 설계로 전압 레벨의 변화에 민감할 뿐이며 제로 크로스 필터입니다. 폴리에스테르 캐패시터는 회로 입구에 있어 도메인 값으로부터 격리됩니다.
주파수 미터 회로
도달한 펄스의 수를 시간 단위로 카운트하면 소리의 주파수를 계산할 수 있습니다. 이 값은 LCD 모니터에 표시할 수 있습니다. 이 프로그램은 0-1000kHz 범위에서 신호 주파수를 측정할 수 있습니다. 이것은 직사각형 파형으로 변경하기 때문에 입구 파형은 삼각형이나 다른 형태이기 때문에 중요하지 않다는 것을 나타냅니다. 이 직사각형 파형은 입력값으로 마이크로 컨트롤러에 들어갑니다.

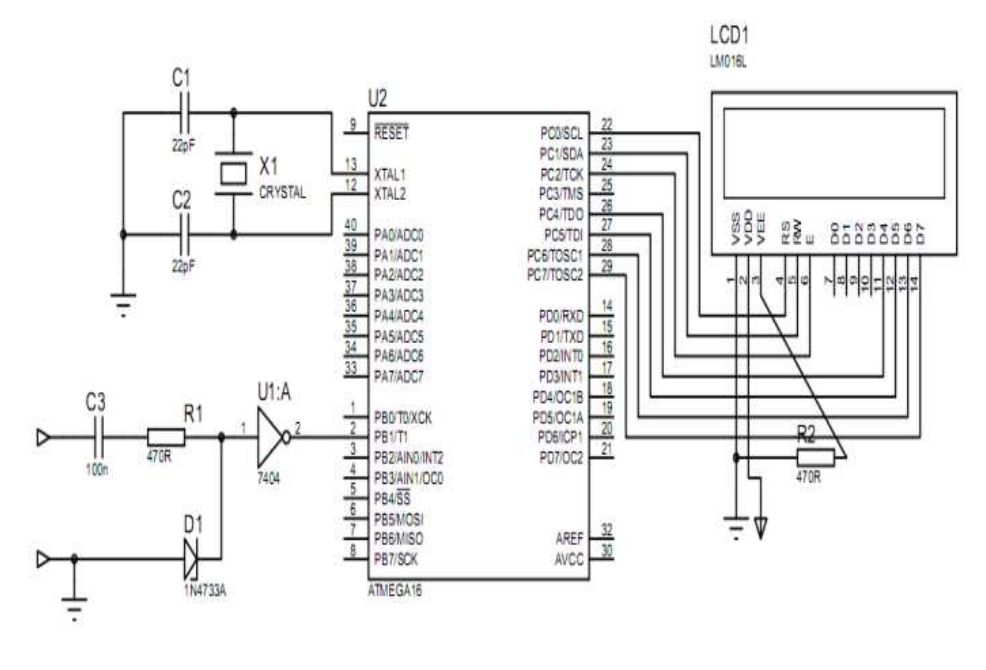
예를 들어 외부 결정을 동기화하기 위해 사용해야 하는 주파수와 신호 시간을 계산하는 것이 중요합니다. "그림 1"에서 주파수 미터 회로를 볼 수 있습니다. 이 목적을 위해 광범위한 주파수로 조정할 수 있는 시스템 설계를 위해 회로에 대해 두 가지 작동 모드를 고려합니다. 첫 번째 모드는 주파수 측정이고 두 번째 모드는 설정 모드입니다. 설정 모드에서는 애플리케이션에 따라 변경할 수 있는 주파수 범위가 3개 정의되어 있습니다. 예를 들어 범위는 1~2KHz 또는 4to 5KHz로 정의할 수 있습니다.
이 시스템은 1~1000KHz 범위의 입력 신호를 측정할 수 있습니다. 절연 캐패시터 레벨 및 제너 다이오드를 통과한 후 모든 신호가 직사각형 펄스로 변화합니다. 이 펄스는 마이크로컨트롤러로 쉽게 검출할 수 있습니다. 측정에는 시간이 중요하기 때문에 외부 결정을 사용합니다. 이 시스템에서는, AVR 마이크로 컨트롤러를 사용합니다.
청각 장애 운전자 차량에 설치
경적음과 다른 소리를 분리하는 것은 어렵다. 이를 위해 우리는 소리 감지 센서인 마이크를 사용합니다. 이 입력 음성은 경음기 주파수 범위에 맞게 필터링되고 있습니다. 이 절차를 통해 경적음을 인식할 수 있습니다. 이 장치에 의해 청각장애인 차량을 장착하고 싶기 때문에 차량 전압(12V)에 디바이스 전압을 맞출 필요가 있습니다. 이 장치는 대시보드 근처의 차량에 장착할 수 있습니다.

「그림 4」에서는, 이 디바이스의 템플릿 디자인을 나타내고 있습니다. 주파수 범위를 나타내는 LED 라이트 3개를 내장했다. 경음기가 감지되면 녹색등이 켜지고 LCD 모니터에 주파수 양이 표시됩니다. 경적과 동일한 경찰 호루라기를 감지하여 대신 시각적 경보를 표시할 수 있습니다.

참고 논문
World Academy of Science, Engineering and Technology 76 2011, Horn Detection System for Deaf Drivers By Tensity and Directions Sasan Mohammadi, Samaneh Gholi Mesgarha
'개발자' 카테고리의 다른 글
| 프로젝트 킥오프 미팅 준비사항 (0) | 2022.10.17 |
|---|---|
| 윈도우 FTP 프로그램 WinSCP (0) | 2022.09.29 |
| 센서 네트워크 기반 토양 습도 모니터링 시스템 (3) | 2022.09.26 |
| 스마트 팩토리 데이터 수집 관리 프로그램 (2) | 2022.09.20 |
| 애자일 소프트웨어 개발 선언과 12가지 원칙 (1) | 2022.09.14 |
| C 프로그래밍을 위한 로드맵 (1) | 2022.09.14 |
| C 프로그래밍 커리큘럼, 20일 과정 (1) | 2022.09.13 |
| 소프트웨어 요구 사항 상세화 방법 (1) | 2022.07.19 |
취업, 창업의 막막함, 외주 관리, 제품 부재!
당신의 고민은 무엇입니까? 현실과 동떨어진 교육, 실패만 반복하는 외주 계약,
아이디어는 있지만 구현할 기술이 없는 막막함.
우리는 알고 있습니다. 문제의 원인은 '명확한 학습, 실전 경험과 신뢰할 수 있는 기술력의 부재'에서 시작됩니다.
이제 고민을 멈추고, 캐어랩을 만나세요!
코딩(펌웨어), 전자부품과 디지털 회로설계, PCB 설계 제작, 고객(시장/수출) 발굴과 마케팅 전략으로 당신을 지원합니다.
제품 설계의 고수는 성공이 만든 게 아니라 실패가 만듭니다. 아이디어를 양산 가능한 제품으로!
귀사의 제품을 만드세요. 교육과 개발 실적으로 신뢰할 수 있는 파트너를 확보하세요.
지난 30년 여정, 캐어랩이 얻은 모든 것을 함께 나누고 싶습니다.
귀사가 성공하기까지의 긴 고난의 시간을 캐어랩과 함께 하세요.
캐어랩