이번 포스팅에서 테스트할 조도센서는 모델 6495 조도센서이다. 조도센서의 출력은 두 가지를 이용할 수 있는데 일정 밝기 이상에서 하이가 출력되는 디지털 출력과 빛의 양에 따라 값이 아날로그로 변환되어 출력하는 아날로그 출력을 동시에 가지고 있다. 여기에서는 아날로그 출력을 확인해 보도록 한다.
라즈베리파이 스마트 홈 실습 과정 전체 포스팅 리스트
라즈베리파이4 스마트홈 액츄에이터 디지털 도어록 실습 8
아날로그 출력값은 8 채널 12bit 아날로그 디지털 컨버터인 MCP3208을 이용하여 디지털 값을 출력하여 보기로 한다.

조도센서의 사양과 전기적 특성
| 특징 | 전기적 특성 |
| 1. 모델명 : AM2302 2. 감도 조절 (파란색 가변저항 조정)밝기와 주변 빛의 세기를 감지 3. 출력 : 아날로그 전압 출력, 디지털 스위치 출력 (0, 1) 4. 온도 측정 범위 : -40~80℃ 5. 습도 측정 오차 : ±2%RH 6. 온도 측정 오차 : ±0.5℃ 7. 저전력소모 8. 부가회로가 불필요 |
- 작동 전압 : 3.3V ~ 5V DC - 출력 : 아날로그 전압 출력, 디지털 스위치 출력 (0, 1) - lm393 칩 - 측정 조건 VDD = 5V , T = 25 ℃ - Pin Connection Pin 1 – 아날로그 출력 Pin 2 – 디지털 출력 Pin 3 - GND) Pin 4 - 전원 VCC 3.5~5.5V DC |
아날로그 디지털 컨버터 DAC 3208 설명
MCP3208 은 8-Channel 12-Bit A/D Converter이다. 즉, 센서의 출력값인 아날로그 값을 12비트의 디지털값으로 변환하는 ADC 칩이다. 예를 들어 0v ~ 3.3v의 센서 출력값을 0 ~ 4095 (12bit)의 디지털값으로 변환해 주는 기능을 해준다.
라즈베리파이는 범용적인 목적으로 입/출력을 담당하는 GPIO (General Purpose Input / Output)를 가지고 있으며, SPI 통신, I2C 통신, UART 통신을 가지고 있지만, 아쉽게도 ADC 기능이 없어서 센서를 활용하지 못하는 단점이 있다. 그래서, ADC 칩인 MCP3208을 이용하여 외부 ADC 기능을 가지도록 하자. 이를 위해서는 라즈베리파이와 MCP3208간에 SPI 통신을 이용하여 ADC 데이터를 받아와야 한다.
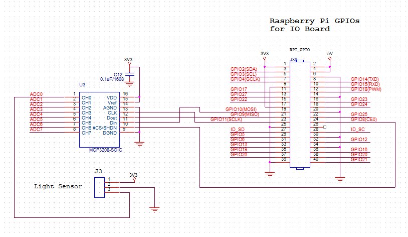
MCP3208은 아래와 같은 핀 구조를 가지고 있다. 이를 라즈베리파이의 SPI 인터페이스를 위해서 아래의 회로도와 같이 연결해줘야 한다. MCP3208 은 총 8개의 ADC 포트(CH0~CH7)를 가지고 있는데 이번 강좌에서는 CH0에 가변저항을 달아 돌려가면서 ADC 값을 변경해 보며 테스트를 해보도록 하겠다. 자신이 이용하고자 하는 센서를 CH0 ~ CH7에 연결하여 사용하여도 무방하다.


스마트 홈에 연결된 실제 회로도(SPI 인터페이스)

조도센서의 연결

센서 캘리브레이션 (Calibration, 보정) 다른 센서와 마찬가지로 조도 센서도 보정을 거친 후 사용해야 한다. 방법은 전원을 연결하면 센서모듈 중앙의 두 개의 LED 중 한 개 전원 LED에 불이 들어온다. 이때 다른 LED 도 켜져 있다면 항상 신호가 들어오는 것이므로 가변저항을 돌려 약간만 시계, 반시계 방향으로 돌려도 신호 출력 LED 가 꺼지는 상태까지 보정해 주면 된다.
SPI 아날로그 신호 출력 테스트는 C언어로 작성해 보고자 한다. 매우 간단하니 천천히 따라해 보자. 우선, 위와 같은 회로를 구성한 후 전원을 넣고, 라즈베리파이를 구동하자. 아래의 순서대로 소스코드를 작성하도록 하자. (home-light.c)
#include <stdio.h>
#include <string.h>
#include <errno.h>
#include <wiringPi.h>
#include <wiringPiSPI.h>
#define CS_MCP3208 8 //GPIO 8
#define SPI_CHANNEL 0
#define SPI_SPEED 1000000 //1Mhz
// spi communication with Rpi and get sensor data
int read_mcp3208_adc(unsigned char adcChannel)
{
unsigned char buff[3];
int adcValue = 0;
buff[0] = 0x06 | ((adcChannel & 0x07) >> 2);
buff[1] = ((adcChannel & 0x07) << 6);
buff[2] = 0x00;
digitalWrite(CS_MCP3208, 0);
wiringPiSPIDataRW(SPI_CHANNEL, buff, 3);
buff[1] = 0x0f & buff[1];
adcValue = (buff[1] << 8 ) | buff[2];
digitalWrite(CS_MCP3208, 1);
return adcValue;
}
int main(void) {
unsigned char adcChannel_light = 3;
int adcValue_light = 0;
printf("start");
if(wiringPiSetupGpio() == -1)
{
fprintf(stdout, "Unable to start wiringPi :%s\n", strerror(errno));
return 1;
}
if(wiringPiSPISetup(SPI_CHANNEL, SPI_SPEED) == -1)
{
fprintf(stdout, "wiringPiSPISetup Failed :%s\n", strerror(errno));
return 1;
}
pinMode(CS_MCP3208, OUTPUT);
//pinMode(CS_1_MCP3208, OUTPUT);
//digitalWrite(CS_1_MCP3208, 1);
while(1)
{
adcValue_light = read_mcp3208_adc(adcChannel_light);
printf("light = %u\n", adcValue_light);
delay(100);
}
return 0;
}
컴파일 명령
$gcc –o home-light home-light.c -lwiringPi
실행 명령
$sudo ./home-light
아래는 밝을 때의 센서값을 보여주고, 그 아래에 어두울때의 센서값을 보여준다. 디지털 출력의 센서는 가변저항을 조절하여 기준값을 만들고 기준점에 해당되는 High(1) 값, 해당되지 않으면 Low(0)을 출력하므로 하루 종일 시시각각 변하는 빛의 양을 정확히 알기가 어렵다. 따라서 응용분야가 어디인지에 따라 아날로그 출력값과 디지털 출력값의 사용을 결정해야 한다.


'개발자 > 라즈베리파이4' 카테고리의 다른 글
| 라즈베리파이4 스마트홈 액츄에이터 디지털 도어록 실습 8 (1) | 2023.05.17 |
|---|---|
| 라즈베리파이4 스마트홈 인체감지 모션센서 코드 7 (0) | 2023.05.16 |
| 라즈베리파이4 스마트홈 온도 습도센서 코드 6 (0) | 2023.05.15 |
| 스마트홈 서버 프로그램 데이터 베이스 에러 해결 (1) | 2023.05.12 |
| 라즈베리파이4 스마트홈 소리센서 코드 4 (0) | 2023.05.11 |
| 라즈베리파이4 스마트홈 가스센서 코드 3 (4) | 2023.05.10 |
| 라즈베리파이4 스마트홈 불꽃 센서 코드 2 (1) | 2023.05.09 |
| 라즈베리파이4 스마트홈 제품 특징 1 (1) | 2023.05.09 |
취업, 창업의 막막함, 외주 관리, 제품 부재!
당신의 고민은 무엇입니까? 현실과 동떨어진 교육, 실패만 반복하는 외주 계약,
아이디어는 있지만 구현할 기술이 없는 막막함.
우리는 알고 있습니다. 문제의 원인은 '명확한 학습, 실전 경험과 신뢰할 수 있는 기술력의 부재'에서 시작됩니다.
이제 고민을 멈추고, 캐어랩을 만나세요!
코딩(펌웨어), 전자부품과 디지털 회로설계, PCB 설계 제작, 고객(시장/수출) 발굴과 마케팅 전략으로 당신을 지원합니다.
제품 설계의 고수는 성공이 만든 게 아니라 실패가 만듭니다. 아이디어를 양산 가능한 제품으로!
귀사의 제품을 만드세요. 교육과 개발 실적으로 신뢰할 수 있는 파트너를 확보하세요.
캐어랩