자동 햇빛 추적 회로
태양 추적기의 개념
개요: 태양 추적기는 하루 종일 햇빛에 대한 노출을 극대화하기 위해 태양 전지판 또는 태양열 집열기의 방향을 조정하도록 설계된 시스템입니다. 일반적으로 태양의 위치를 감지하는 센서와 그에 따라 태양 전지판의 각도를 조정하는 모터 또는 서보가 포함됩니다. 유튜브 영상 참고.
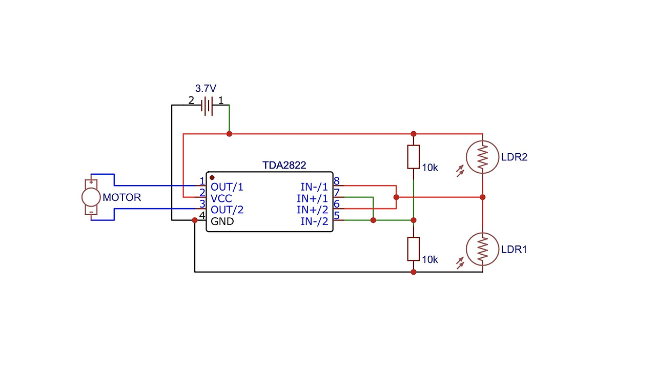
필요한 구성 요소:
DC 모터
TDA2822M IC
태양광 패널
10K 옴 저항 *2
LDR *2
3.7v 배터리
회로 다이어그램:

태양광 패널:
태양광 패널은 햇빛을 전기로 변환하도록 설계된 장치입니다. 일반적으로 실리콘과 같은 반도체 재료로 만들어진 여러 개의 태양전지로 구성됩니다. 햇빛이 이 셀에 닿으면 전자를 여기시켜 전기가 흐르게 됩니다. 태양광 패널을 그룹화하여 태양광 어레이를 구성하면 옥상, 들판 또는 우주에 설치하여 가정, 기업 및 장치에 전력을 공급하는 등 다양한 목적으로 태양 에너지를 활용할 수 있습니다.
DC 모터:
DC(직류) 모터는 전기 에너지를 기계적 운동으로 변환하는 전기 모터의 일종입니다. 전하의 흐름이 모터 회로 내에서 한 방향으로만 움직이는 단방향 전류인 직류를 사용하여 작동합니다.
구조 및 구성 요소:
고정자: 일반적으로 프레임과 하나 이상의 영구 자석 또는 전자석으로 구성된 모터의 고정 부분입니다.
로터: 모터의 회전 부분으로, 일반적으로 샤프트에 연결된 와이어 코일(전기자)로 만들어집니다. 전기가 전기자를 통해 흐르면 고정자의 자기장과 상호 작용하여 회 전자가 회전합니다.
작동 원리:
자기장 상호 작용: 모터에 전류가 흐르면 전기자에 자기장이 생성됩니다. 이 자기장은 고정자에 의해 생성된 자기장과 상호 작용합니다.
로렌츠 힘: 로렌츠 힘 원리에 따르면 자기장 간의 상호 작용은 회 전자를 회전시키는 힘을 생성합니다.
DC 모터의 유형:
브러시 DC 모터: 이 모터에는 로터에 전기를 전달하는 물리적 브러시(탄소 또는 흑연 접점)가 있습니다. 비교적 간단하지만 브러시 마모로 인해 유지보수가 필요합니다.
브러시리스 DC 모터(BLDC): BLDC 모터는 전자 컨트롤러를 사용하여 고정자 권선의 전류 방향을 전환하므로 브러시가 필요하지 않습니다. 효율성이 향상되고 유지보수가 줄어듭니다.
스테퍼 모터: 정밀하고 점진적인 단계로 움직이는 특수한 유형의 DC 모터입니다. 스테퍼 모터는 일반적으로 정확한 위치 제어가 필요한 애플리케이션에 사용됩니다.
애플리케이션:
자동차: DC 모터는 파워 윈도우, 앞유리 와이퍼, 전동 시트 조절 등 다양한 자동차 애플리케이션에 사용됩니다.
산업: 컨베이어 벨트, 펌프, 팬 및 기타 산업 현장의 기계에 사용됩니다.
소비자 가전: 전기 면도기, 장난감, 소형 기기 등의 가전제품에 사용됩니다.
고려 사항:
전압 및 전류: DC 모터에는 올바른 작동을 위해 일치해야 하는 특정 전압 및 전류 요구 사항이 있습니다.
토크 및 속도: 모터마다 다양한 토크 및 속도 특성을 제공하여 다양한 애플리케이션에 적합합니다.
제어: 속도와 회전 방향은 전압을 조정하거나 최신 모터의 전자 컨트롤러를 통해 제어할 수 있습니다.
DC 모터는 단순성, 신뢰성, 전기 에너지를 기계적 운동으로 효율적으로 변환하는 능력으로 인해 다양한 용도로 널리 사용되고 있습니다.
LDR:
LDR(광 의존 저항기)은 빛의 강도에 따라 저항이 변하는 저항기의 일종입니다. 포토레지스터라고도 하며, 높은 조명 수준에 노출되면 저항이 감소하고 어둠이나 저조도 조건에서는 저항이 증가합니다.
구조:
재질: LDR은 빛에 노출되면 전기적 특성이 변하는 반도체 재료로 만들어집니다.
구성: 일반적으로 이러한 빛 의존적 동작을 나타내는 반도체 소재(황화카드뮴 또는 기타 화합물)로 구성됩니다. 장치의 빛의 양이 증가함에 따라 재료의 저항이 감소합니다.
작동 방식:
빛 흡수: 광자(빛 입자)가 LDR의 반도체 재료에 부딪히면 재료 내의 전자를 여기시킵니다.
전도도 변화: 이러한 전자의 여기는 재료의 전도도를 변화시켜 더 많은 전류가 흐르게 하고 저항을 감소시킵니다.
애플리케이션:
광 감지: LDR은 저항의 변화가 주변 조도에 따라 조명을 켜거나 끄는 등의 반응을 유발하는 자동 가로등과 같은 광 감지 애플리케이션에 일반적으로 사용됩니다.
카메라 노출 제어: 구형 카메라 시스템에서 주변 조명을 측정하고 그에 따라 카메라의 조리개 또는 셔터 속도를 조정하여 적절한 노출을 위해 사용되었습니다.
특성:
감도: LDR은 구성에 따라 다양한 파장의 빛에 민감할 수 있으므로 다양한 빛 감지 시나리오에 적합합니다.
응답 시간: 일반적으로 광 다이오드와 같은 다른 광 센서에 비해 응답 시간이 느리기 때문에 응답이 빠른 특정 애플리케이션에서는 사용이 제한될 수 있습니다.
고려 사항:
작동 범위: LDR마다 작동 범위와 빛에 대한 감도가 다릅니다. 특정 애플리케이션에 적합한 LDR을 선택하는 것이 중요합니다.
전압 및 저항: LDR은 저항 범위가 다양하므로 저항의 변화를 측정 가능한 전압 변화로 변환하려면 전압 분배기와 같은 특정 회로 구성이 필요할 수 있습니다.
LDR은 다양한 애플리케이션에서 조명 감지를 위한 간단하고 비용 효율적인 솔루션을 제공하며, 조도를 측정하고 주변 조명 조건의 변화에 따라 반응을 트리거하는 간단한 방법을 제공합니다.
'메이커 Maker' 카테고리의 다른 글
| LED 직렬 저항 계산 방법 (0) | 2024.05.30 |
|---|---|
| Level Shifter 회로 BSS138 사용 (0) | 2024.05.24 |
| LDR 센서 모듈 회로 & LDR 센서 작동 방식 (0) | 2024.05.24 |
| Very simple Stereo Bass Amplifier (0) | 2024.05.15 |
| PCB에 체결 가능한 브레드 보드 기구 도면 (1) | 2024.05.05 |
| AI로 IoT 코딩하기(2) (1) | 2024.05.02 |
| 다른 종류의 센서들 (1) | 2024.04.29 |
| 스마트팜 샘플 구조 아크릴로 제작 (0) | 2024.04.26 |
취업, 창업의 막막함, 외주 관리, 제품 부재!
당신의 고민은 무엇입니까? 현실과 동떨어진 교육, 실패만 반복하는 외주 계약,
아이디어는 있지만 구현할 기술이 없는 막막함.
우리는 알고 있습니다. 문제의 원인은 '명확한 학습, 실전 경험과 신뢰할 수 있는 기술력의 부재'에서 시작됩니다.
이제 고민을 멈추고, 캐어랩을 만나세요!
코딩(펌웨어), 전자부품과 디지털 회로설계, PCB 설계 제작, 고객(시장/수출) 발굴과 마케팅 전략으로 당신을 지원합니다.
제품 설계의 고수는 성공이 만든 게 아니라 실패가 만듭니다. 아이디어를 양산 가능한 제품으로!
귀사의 제품을 만드세요. 교육과 개발 실적으로 신뢰할 수 있는 파트너를 확보하세요.
캐어랩