반응형
배움을 멈추지 마세요.
이 문서는 4부분으로 간략하게 구성했습니다. 아래 문서 링크를 참고하세요.
아두이노 Nano ESP32 사용 가이드 1 - 모든 정보
아두이노 Nano ESP32 사용 가이드 3 - 회로도
아두이노 Nano ESP32 사용 가이드 4 치트 시트
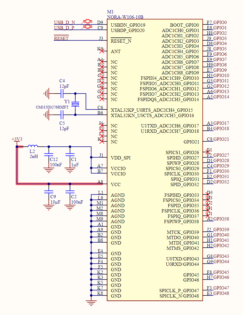
아래 회로도 이미지를 6부분으로 나누어 싣는다.







반응형
'ESP32' 카테고리의 다른 글
| Arduino Nano ESP32 Micro Python, IoT Cloud 가이드 (6) | 2024.10.07 |
|---|---|
| 윈도우에서 ESP-IDF 사용하기 (3) | 2024.10.06 |
| 아두이노 Nano ESP32 사용 가이드 2 시작하기 (3) | 2024.10.06 |
| 아두이노 Nano ESP32 사용 가이드 1 - 모든 정보 (3) | 2024.10.05 |
| Learn ESP32 with Arduino IDE 코드 (1) | 2024.10.05 |
| ESP32-S3 DevKitC 핀아웃 레퍼런스 가이드: GPIO 설명 (6) | 2024.10.05 |
| ESP32-S3-WROOM-1 개발보드 처음 연결 (2) | 2024.10.05 |
| ESP32 아두이노 IDE 에서 사용하기 (3) | 2024.10.05 |
취업, 창업의 막막함, 외주 관리, 제품 부재!
당신의 고민은 무엇입니까? 현실과 동떨어진 교육, 실패만 반복하는 외주 계약,
아이디어는 있지만 구현할 기술이 없는 막막함.
우리는 알고 있습니다. 문제의 원인은 '명확한 학습, 실전 경험과 신뢰할 수 있는 기술력의 부재'에서 시작됩니다.
이제 고민을 멈추고, 캐어랩을 만나세요!
코딩(펌웨어), 전자부품과 디지털 회로설계, PCB 설계 제작, 고객(시장/수출) 발굴과 마케팅 전략으로 당신을 지원합니다.
제품 설계의 고수는 성공이 만든 게 아니라 실패가 만듭니다. 아이디어를 양산 가능한 제품으로!
귀사의 제품을 만드세요. 교육과 개발 실적으로 신뢰할 수 있는 파트너를 확보하세요.
캐어랩