공급업체 설명
1. 두 개의 병렬 MOS 활성 출력, 낮은 저항, 더 큰 전류, 강력한 전력, 실내 온도 15A, 400W, 가장 많이 사용되는 장비를 충족합니다.
2. 광범위한 전압, PWM 지원;
3. 고전력 장비 제어.

주의: 모듈에서 GND는 DC-에 연결됩니다!
제품 매개변수 및 응용 프로그램
1: 작동 전압: DC 5V-36V. 높고 낮은 수준
2: 트리거 신호 소스: 디지털 양(DC3.3V-20V), 마이크로컨트롤러 IO 포트, PLC 인터페이스, DC 전원 공급 장치 등을 연결할 수 있으며 PWM 신호에 응답할 수 있으며 신호 주파수 0-20KHz가 완벽하게 지원됩니다.
3: 출력 전력: DC DC 5V-36V, 실내 온도 지속 전류 15A, 전력 400W! 보조 냉각 조건, 최대 전류는 최대 30A가 될 수 있습니다.
4: 응용 프로그램: 출력 단자는 고전력 장치, 모터, 전구, LED 램프 벨트, DC 모터, 마이크로 펌프, 솔레노이드 밸브 등을 제어할 수 있으며, 입력, PWM 제어 모터 속도, 램프 밝기 등을 제어할 수 있습니다.
5: 수명: 무제한 스위치; 작동 온도: - 40-85도 섭씨; 크기: 3.4 * 1.7 * 1.7cm

주의: 모듈에서 GND는 DC-에 연결됩니다!
모듈 평가
https://www.codrey.com/electronics/dual-mosfet-switch-module/ 참조
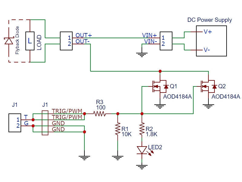
몇 가지 설계 결함이 있습니다.
- 병렬 구성의 각 MOSFET에는 자체 게이트 저항이 있어야 합니다.
- 2개의 MOSFET을 사용한다고 해서 최대 전류가 두 배가 되는 것은 아닙니다.
- 모듈에는 MOSFET을 보호하는 외부 플라이백 다이오드가 없습니다.
제 결론: 이 모듈을 사용하지 않는 것이 좋습니다! 더 나은 것을 찾거나 직접 만들어 보세요.
스키마

D4184-MOSFET-Control-Module-Schematic.png
D4184의 데이터시트
AOD4184A의 데이터시트(pdf).
모듈 레이아웃


GND는 VIN-에 연결됩니다.
'개발자 > 부품' 카테고리의 다른 글
| 전원공급장치(PSU)의 일반적인 직렬 및 병렬 채널 작동 (2) | 2024.11.01 |
|---|---|
| 펠티어 소자 전원 공급 릴레이 +,- 교차 연결 방법입니다 (1) | 2024.10.29 |
| USB to TTL(PL2303HXA) 드라이버 설치하기 (3) | 2024.10.29 |
| USB To Serial Cable TTL 4 Pin Rs 232 UART Converter Adapter Programming Module (2) | 2024.10.29 |
| EFM네트웍스 아이피타임 UP805-QC5 고속 멀티 충전기 5포트 퀵차지3.0 80W (2) | 2024.10.23 |
| TL-SG105 5포트 10/100/1000Mbps 스위칭 허브 (2) | 2024.10.23 |
| 4-digit 7-segment display with two 74HC595 using CPLD (3) | 2024.10.22 |
| 4자리 7세그먼트 디스플레이 LED 74HC595 드라이버 (2) | 2024.10.22 |
취업, 창업의 막막함, 외주 관리, 제품 부재!
당신의 고민은 무엇입니까? 현실과 동떨어진 교육, 실패만 반복하는 외주 계약,
아이디어는 있지만 구현할 기술이 없는 막막함.
우리는 알고 있습니다. 문제의 원인은 '명확한 학습, 실전 경험과 신뢰할 수 있는 기술력의 부재'에서 시작됩니다.
이제 고민을 멈추고, 캐어랩을 만나세요!
코딩(펌웨어), 전자부품과 디지털 회로설계, PCB 설계 제작, 고객(시장/수출) 발굴과 마케팅 전략으로 당신을 지원합니다.
제품 설계의 고수는 성공이 만든 게 아니라 실패가 만듭니다. 아이디어를 양산 가능한 제품으로!
귀사의 제품을 만드세요. 교육과 개발 실적으로 신뢰할 수 있는 파트너를 확보하세요.
캐어랩