4 채널 릴레이 모듈 회로
4 채널 릴레이 인터페이스 보드, 12V 입력 신호를 사용하여 제어하기 만하면됩니다. 간단한 디자인을 할 수 있습니다.
5V 1/2/4/6/8채널 5V 릴레이 모듈 광커플러 절연 지원 Hgh 및 저레벨 트리거
특징:
1. 듀얼 트리거 설계, 전용 2방향 드라이버 IC 사용.
2. 강력한 저항 간섭, 다이오드 지속 전류를 사용하여 보호.
3. 릴레이 접점 부분은 대전류, 안전하고 신뢰할 수 있는 이중 천 라인을 채택.
4. 입력 및 출력은 5.08mm 배선 단자로 배선이 더 편리하고 PLC 제어에 적합합니다.
5. 입력 단자는 임의로 높고 낮은 수준으로 설정할 수 있으며 제어 모드가 더 유연합니다.
6. 고정 나사 구멍이 있어 설치가 쉽습니다.
7. 각 방향 모듈은 점퍼로 높거나 낮게 트리거할 수 있습니다.
사양:
크기: 13.2 x 5.4 x 1.9cm
재질: 금속
장착 볼트 구멍: 4
구멍 직경: 3mm
전압: 5V/12V/24V
최대 부하: AC 250V/10A, DC 30V/10A
인터페이스:
VCC: 전원 끝
GND: 접지 스트랩
CTR1-CTR8: 신호 입력 트리거
출력:
24라인 인터페이스, 인터페이스는 모든 리드에 직접 연결될 수 있으며 사용하기 쉽습니다.
NO1-NO8: 일반적으로 열린 릴레이 인터페이스, COM으로 단락된 후 공석이 되기 전 릴레이
COM1-COM8: 릴레이 공통 인터페이스
NC1-NC8: 일반적으로 닫힌 릴레이 인터페이스, COM으로 단락된 후 공석이 되기 전 릴레이
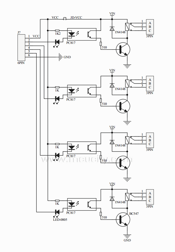
광커플러가 있는 4채널 릴레이 모듈
설명:
1. 최대 부하: AC 250V/10A, DC30V/10A
2. SMD 광커플러 절연, 강력한 구동 능력, 안정적인 성능; 트리거 전류 5mA
3. 모듈 전압 5V/12V/24V
4. 각 채널 모듈은 점퍼로 높음 또는 낮음 트리거 설정 가능
5. 내결함성 설계, 제어 라인이 끊어져도 릴레이가 작동하지 않음
6. 전원 표시기(녹색), 4 릴레이 상태 표시기(빨간색)
7. 사용자 친화적인 인터페이스 설계, 모든 인터페이스는 배선 단자 직접 연결 리드를 통해 사용할 수 있어 매우 편리
모듈 포트:
1. DC+: DC 전원 공급 장치 양극
2. DC-: DC 전원 공급 장치 음극
3. IN1: 채널 1 신호 트리거 단자
4. IN2: 채널 2 신호 트리거 단자
5. IN3: 채널 3 신호 트리거 단자
6. IN4: 채널 4 신호 트리거 단자
릴레이 출력:
1. NC1: 채널 1 릴레이 정상 폐쇄 핀.
2. COM1: 채널 1 릴레이 공통 핀.
3. NO1: 채널 1 릴레이 정상 개방 핀.
4. NC2: 채널 2 릴레이 정상 폐쇄 핀.
5. COM2: 채널 2 릴레이 공통 핀.
6. NO2: 채널 2 릴레이 정상적으로 열린 핀.
7. NC3: 채널 2 릴레이 정상적으로 닫힌 핀.
8. COM3: 채널 2 릴레이 공통 핀.
9. NO3: 채널 2 릴레이 정상적으로 열린 핀.
10. NC4: 채널 2 릴레이 정상적으로 닫힌 핀.
11. COM4: 채널 2 릴레이 공통 핀.
12. NO4: 채널 2 릴레이 정상적으로 열린 핀.
하이 및 로우 레벨 트리거 옵션:
1. S1: 채널 1 릴레이의 옵션 스위치입니다.
2. S2: 채널 2 릴레이의 옵션 스위치입니다.
3. S3: 채널 3 릴레이의 옵션 스위치입니다.
4. S4: 채널 4 릴레이의 옵션 스위치입니다.
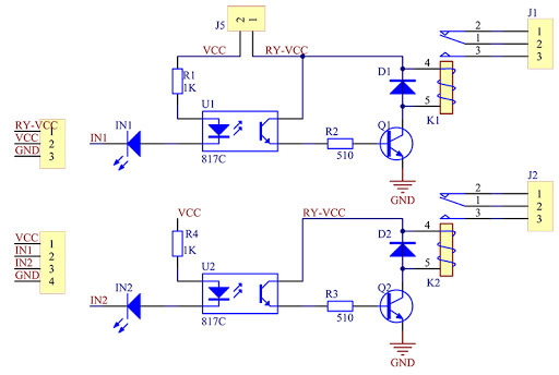
옵토커플러가 있는 2채널 릴레이 모듈
설명:
1. 최대 부하: AC 250V/10A, DC30V/10A
2. SMD 옵토커플러 절연, 강력한 구동 능력, 안정적인 성능; 트리거 전류 5mA
3. 모듈 전압 5V/12V/24V
4. 각 채널 모듈은 점퍼로 높거나 낮게 트리거될 수 있음
5. 내결함성 설계, 제어 라인이 끊어져도 릴레이가 작동하지 않음
6. 전원 표시기(녹색), 2 릴레이 상태 표시기(빨간색)
7. 사용자 친화적인 인터페이스 설계, 모든 인터페이스는 배선 단자 직접 연결 리드를 통해 사용할 수 있어 매우 편리
모듈 포트:
1. DC+: DC 전원 공급 양극
2. DC-: DC 전원 공급 음극
3. IN1: 채널 1 신호 트리거 단자
4. IN2: 채널 2 신호 트리거 단자
릴레이 출력:
1. NC1: 채널 1 릴레이 정상 폐쇄 핀
2. COM1: 채널 1 릴레이 공통 핀.
3. NO1: 채널 1 릴레이 정상적으로 열린 핀.
4. NC2: 채널 2 릴레이 정상적으로 닫힌 핀.
5. COM2: 채널 2 릴레이 공통 핀.
6. NO2: 채널 2 릴레이 정상적으로 열린 핀.
하이 및 로우 레벨 트리거 옵션:
1. S1: 채널 1 릴레이의 옵션 스위치입니다.
2. S2: 채널 2 릴레이의 옵션 스위치입니다.
설명:
100% 새 제품이며 고품질
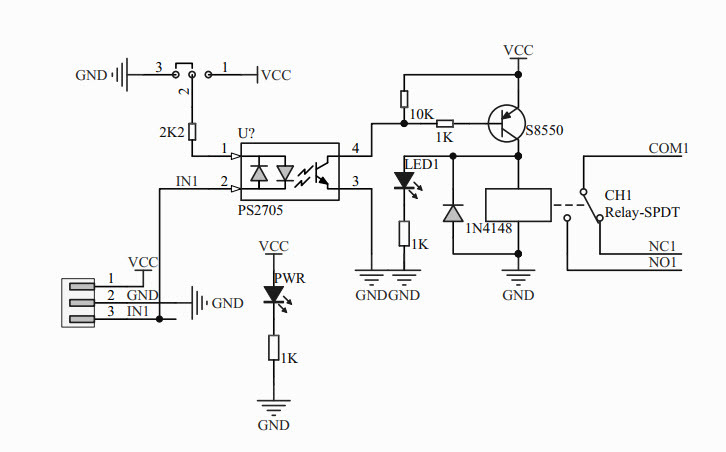
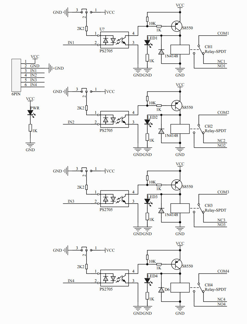
광전 절연이 있는 1채널 릴레이 모듈
모듈은 점퍼 설정 트리거로 높거나 낮을 수 있음
전원 및 릴레이 동작 표시기
모듈 작동 전압 5V/12V/24V
모듈은 정품 릴레이, 일반적으로 개방된 인터페이스를 사용
최대 부하: AC 250V/10A, DC 30V/10A
모듈 인터페이스:
DC+: 양전원 공급(VCC)(5V)
DC-: 음전원 공급(GND)
IN: 제어단, 구동 전류는 4mA 이상이어야 함
COM: 접지선 루프 제어

아래 회로다. Low Enable



하이 인에이블


하이 인에이블, 로우 인에이블을 선택할 수 있도록




'개발자 > 부품' 카테고리의 다른 글
| 9mm 초소형 시그널 피에조 부저(904RP/A) (0) | 2024.11.12 |
|---|---|
| 전자 종이 e-Paper 디스플레이 온도 플로터 (1) | 2024.11.12 |
| AHT-10 상대 습도 온도 센서 (1) | 2024.11.11 |
| 전자 PCB용 터치 감지 버튼 스위치 압축 스프링 (13) | 2024.11.08 |
| 1층과 2층, 실내와 실외 전등 연결도 (2) | 2024.11.04 |
| 전원공급장치(PSU)의 일반적인 직렬 및 병렬 채널 작동 (2) | 2024.11.01 |
| 펠티어 소자 전원 공급 릴레이 +,- 교차 연결 방법입니다 (1) | 2024.10.29 |
| USB to TTL(PL2303HXA) 드라이버 설치하기 (3) | 2024.10.29 |