릴레이는 특히 마이크로 컨트롤러 회로에서 높은 부하를 구동해야 할 때 전자 애플리케이션에서 자주 사용됩니다. 따라서 이 DIY 프로젝트에서는 릴레이 기반 애플리케이션에 사용할 4채널 릴레이 드라이버 회로를 제작합니다. 여기에서는 한 번에 4개의 AC 기기를 작동할 수 있도록 4개의 릴레이를 위한 절연 PCB를 설계했습니다. 기기 연결을 위해 3핀 나사 단자 블록(NC, Nuteral, NO)을 넣었습니다.

필요한 구성품:
- SPDT relay 12v -4
- 817 Optocoupler -4
- Transistor BC547 -4
- SMD LEDs -5
- PCB (ordered from EasyEDA) -1
- Terminal Block 3 pin -5
- 1N4007 Diode -1
- 1k Resistor -9
- Burg sticks male -1
- Power supply
- Microcontroller or Arduino for demonstration
- Connecting wire
릴레이 드라이버 회로 설명:
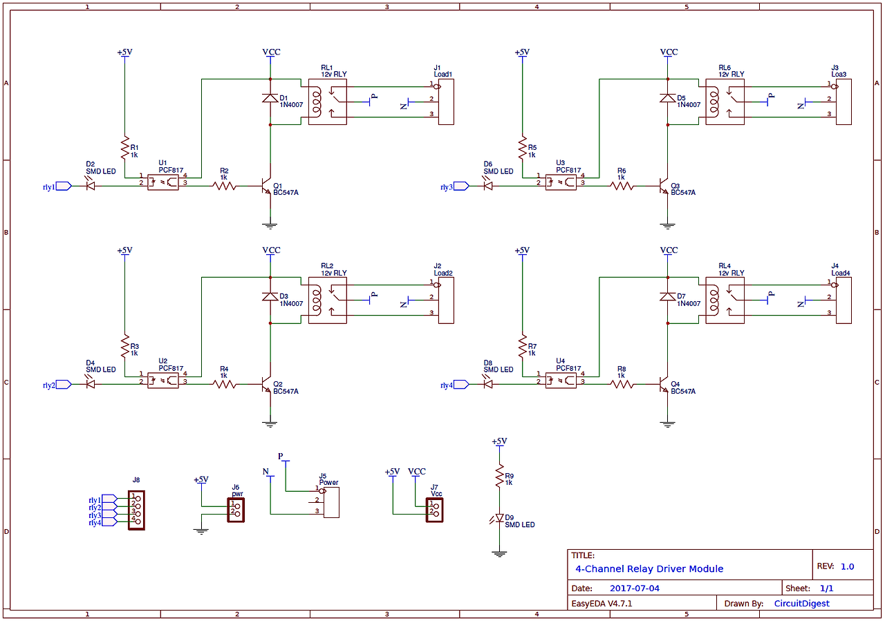
이 4채널 릴레이 드라이버 회로에서는 활성 LOW 신호에 의해 트리거되는 옵토커플러를 사용하여 릴레이를 추가로 구동하는 NPN 트랜지스터를 트리거했습니다. 여기에서는 이 PCB 보드에 12V 10Amp 릴레이를 사용했지만 5V 릴레이를 사용할 수도 있습니다.

작동 및 데모:
이 릴레이 모듈의 작동을 시연하기 위해 릴레이 제어용 아두이노 우노 보드를 사용했습니다. 4개의 릴레이는 모두 8,9,10,11번 핀(In1, In2, In3, In4)에서 아두이노와 연결되며, 1개의 12V 어댑터가 회로에 전원을 공급하는 데 사용됩니다. PCB 보드의 단자대에 220VAC 전구를 연결했고, 보드에 AC 전원도 공급하고 있습니다.
아두이노 코드 예제
#define rly1 8
#define rly2 9
#define rly3 10
#define rly4 11
void setup()
{
pinMode(rly1, OUTPUT);
pinMode(rly2, OUTPUT);
pinMode(rly3, OUTPUT);
pinMode(rly4, OUTPUT);
delay(2000);
}
void loop()
{
digitalWrite(rly1, HIGH);
digitalWrite(rly2, HIGH);
digitalWrite(rly3, HIGH);
digitalWrite(rly4, HIGH);
delay(2000);
digitalWrite(rly1, LOW);
digitalWrite(rly2, LOW);
digitalWrite(rly3, LOW);
digitalWrite(rly4, LOW);
delay(2000);
}
EasyEDA를 사용한 회로 및 PCB 설계:
이 릴레이 드라이버 회로를 설계하기 위해 우리는 EasyEDA라는 온라인 EDA 툴을 선택했습니다. 이전에 EasyEDA를 여러 번 사용해본 결과 다른 PCB 제작업체에 비해 사용하기 매우 편리하다는 것을 알았습니다.PCB를 설계한 후 저렴한 PCB 제작 서비스를 통해 PCB 샘플을 주문할 수 있습니다. 또한 많은 전자 부품 재고를 보유하고 있으며 사용자가 PCB 주문과 함께 필요한 부품을 주문할 수 있는 부품 소싱 서비스를 제공합니다.
회로 및 PCB를 설계하는 동안 다른 사용자가 복사하거나 편집하여 활용할 수 있도록 회로 및 PCB 설계를 공개 할 수도 있으며, 이 릴레이 드라이버 모듈에 대한 전체 회로 및 PCB 레이아웃도 공개했습니다. 아래 링크를 확인하십시오 :
https://easyeda.com/circuitdigest/RelayBoard-d3f1fbcfc99540738b4f76aceef8882b
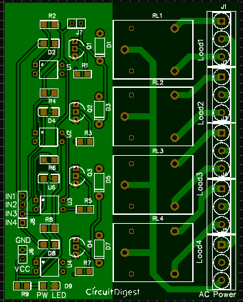
아래는 EasyEDA의 PCB 레이아웃 상단 레이어 스냅샷으로, '레이어' 창에서 레이어를 선택하면 PCB의 모든 레이어(상단, 하단, 탑실크, 바텀실크 등)를 볼 수 있습니다.

EasyEDA의 사진 보기 버튼을 사용하여 제작 후 PCB의 모습을 볼 수도 있습니다:

온라인 샘플 계산 및 주문:
PCB 설계를 완료한 후 위의 제작 출력 아이콘을 클릭할 수 있습니다. 그런 다음 PCB 주문 페이지에 액세스하여 PCB의 거버 파일을 다운로드하여 제조업체에 보내거나, EasyEDA에서 직접 주문하는 것이 훨씬 더 쉽고 저렴합니다. 여기에서 주문하려는 PCB 수, 필요한 구리 레이어 수, PCB 두께, 구리 무게, PCB 색상까지 선택할 수 있습니다. 모든 옵션을 선택한 후 "장바구니에 저장"을 클릭하고 주문을 완료하면 며칠 후에 PCB를 받을 수 있습니다. 또한 현지 PCB 공급업체와 함께 PCB 레이아웃의 거버 출력을 사용할 수도 있습니다. 그들은 2달러라는 매우 저렴한 가격으로 PCB를 제작하고 있습니다.

며칠 동안 PCB를 주문한 후 PCB 샘플을 받았습니다.

납땜: 이 부품을 구한 후 필요한 모든 부품을 PCB에 장착하고 데모를 위해 아두이노와 연결했습니다.

'개발자 > 부품' 카테고리의 다른 글
| CH552-36은 36키 분할 키보드입니다. (0) | 2024.12.06 |
|---|---|
| 8비트 USB 디바이스 MCU - CH552 (0) | 2024.12.06 |
| 스위치, 버튼 찾을 때 여기 다 있다. (1) | 2024.11.28 |
| ESP32-C3 OLED 개발 보드 (3) | 2024.11.28 |
| ULN2803 및 릴레이용 전류 제한기 저항을 계산하는 방법은 무엇인가요? (0) | 2024.11.22 |
| Meshtastic T-Beam ESP32 LoRa 개발 보드, 433, 868, 915MHz LoRaWAN 모듈 회로, WiFi, 블루투스, GPS, OLED (1) | 2024.11.16 |
| 전자 종이 e-paper 디스플레이의 기상 관측소 (6) | 2024.11.15 |
| 전자 종이 e-paper 디스플레이의 디지털 시계 (2) | 2024.11.14 |
취업, 창업의 막막함, 외주 관리, 제품 부재!
당신의 고민은 무엇입니까? 현실과 동떨어진 교육, 실패만 반복하는 외주 계약,
아이디어는 있지만 구현할 기술이 없는 막막함.
우리는 알고 있습니다. 문제의 원인은 '명확한 학습, 실전 경험과 신뢰할 수 있는 기술력의 부재'에서 시작됩니다.
이제 고민을 멈추고, 캐어랩을 만나세요!
코딩(펌웨어), 전자부품과 디지털 회로설계, PCB 설계 제작, 고객(시장/수출) 발굴과 마케팅 전략으로 당신을 지원합니다.
제품 설계의 고수는 성공이 만든 게 아니라 실패가 만듭니다. 아이디어를 양산 가능한 제품으로!
귀사의 제품을 만드세요. 교육과 개발 실적으로 신뢰할 수 있는 파트너를 확보하세요.
지난 30년 여정, 캐어랩이 얻은 모든 것을 함께 나누고 싶습니다.
귀사가 성공하기까지의 긴 고난의 시간을 캐어랩과 함께 하세요.
캐어랩