반응형
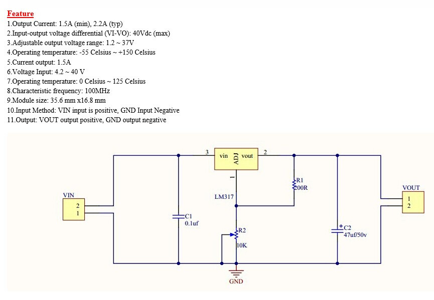
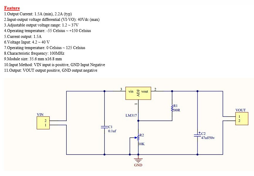
LM317 강하형 DC-DC 가변 선형 레귤레이터
LM317 DC-DC 컨버터 벅 스텝 다운 회로 보드 모듈 선형 레귤레이터 가변 전압 레귤레이터 전원
벅(BUCK) / LM317 DC-DC step-down module / Linear Regulator / 4.5V ~ 40V의 전압을 입력하여 1.2V ~ 37V의 전압으로 변환 출력 / 35.6mm * 16.8mm
입력 전압 | 4.5V ~ 40V | ||||
출력 전압 | 1.2V ~ 37V | ||||
출력 전류 | 1.5A (min), 2.2A (typ), 3A (max) | ||||
입출력 전압차 (VI-VO) | 40Vdc (max) | ||||
스위칭 주파수 | 100MHz | ||||
크기 | 35.6mm * 16.8mm |
참고 - 리니어 레귤레이터 분류
반응형
'개발자 > 부품' 카테고리의 다른 글
커넥터별 사용법 상세 설명 (6) | 2025.07.25 |
---|---|
I2C - SPI 프로토콜 변환 브릿지 모듈 (3) | 2025.07.24 |
다기능 Raspberry Pi HAT by Pimoroni (1) | 2025.07.23 |
MCM 분할 위상 에너지 모니터 (0) | 2025.07.21 |
AD620 AC/DC 전압 신호 증폭 앰프 모듈 (4) | 2025.07.19 |
ESP32 LoRa V3 개발 보드 (2) | 2025.07.19 |
라즈베리 파이 Computer Module, CM5 (0) | 2025.07.19 |
Human 휴먼 센서 모듈, 인간 존재 감지 센서 (1) | 2025.07.18 |