TB6612FNG는 브러시형 DC 모터용 저가형 구동 IC로, 소형 바퀴 달린 로봇을 제작하는 DIY 애호가들 사이에서 널리 사용됩니다. TB6612FNG 한 개로 최대 15V의 전원 전압, 모터당 최대 1.2A의 평균 출력 전류, 최대 3.2A의 피크 전류를 지원하며 두 개의 모터를 구동할 수 있습니다. 저는 소형 저가형 N20 규격 모터를 구동하기 위해 여러 차례 TB6612FNG를 사용해 왔습니다.
하드웨어 배선
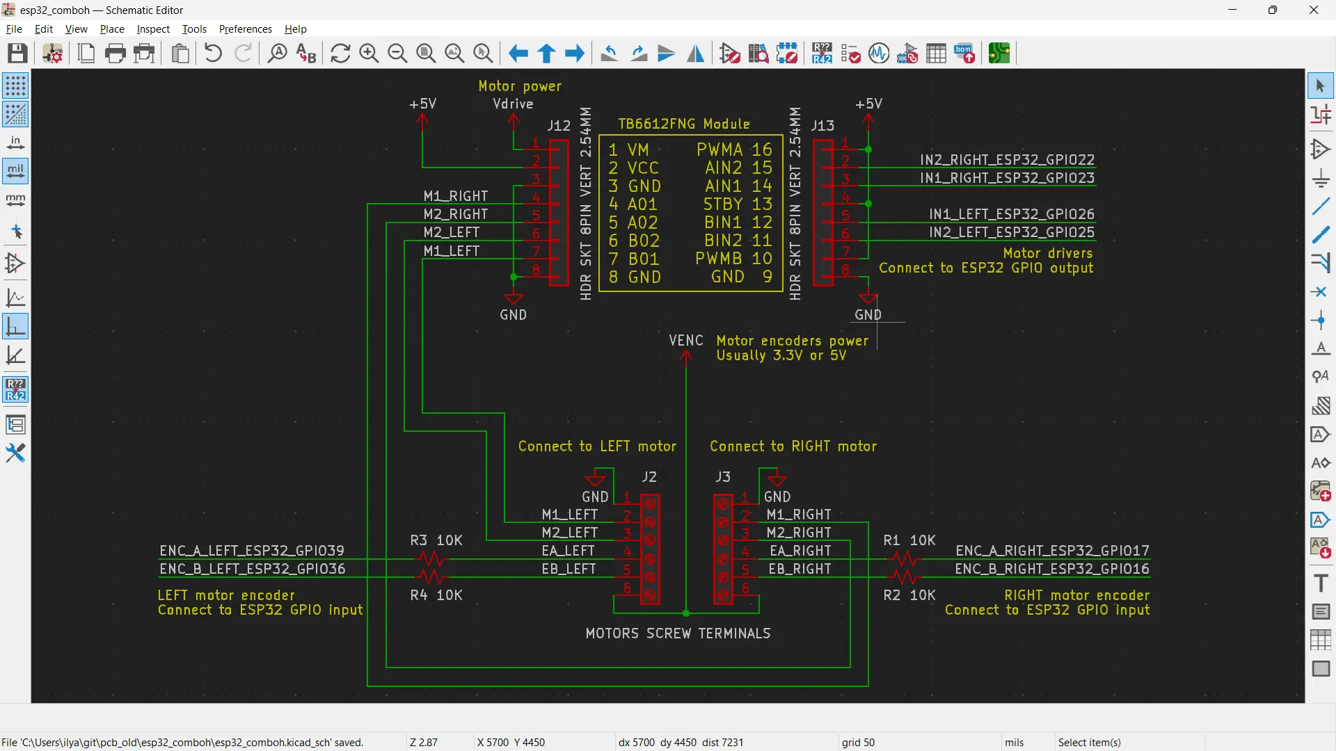
다음은 TB6612FNG 모터 드라이버 IC를 ESP32에 연결하여 소형 브러시형 DC 모터 두 개를 구동하는 방법입니다.
Kaia.ai 펌웨어는 모든 종류의 보드 및 드라이버와 호환되도록 설계되었으므로, 기존 부품을 그대로 재사용할 수 있습니다.
다음은 TB6612FNG를 ESP32 30핀 개발 보드에 연결하는 회로도입니다.
회로도에서
ESP32의 GPIO(출력으로 설정됨)는 두 개의 DC 브러시 모터(좌우)를 구동하는 TB6612FNG에 연결됩니다.
또한 ESP32의 GPIO(입력으로 설정됨)는 (직교 방식) 모터 인코더에 연결됩니다. 각 직교 모터 인코더에는 A와 B(또는 C1, C2 등)라고 불리는 2개의 신호가 있습니다.
GPIO 입력과 직렬로 연결된 저항은 5V 인코더 신호 레벨로부터 ESP32를 보호합니다.
TB6612FNG와 인코더를 연결할 GPIO 번호 선택은 사용자에게 달려 있습니다. 단, ESP32 GPIO 자체의 제한 사항을 준수해야 합니다. ESP32 GPIO 제한 사항에 대한 자세한 내용은 다음을 참조하십시오:
이미지 아래 출처 기사 참고



'개발자 > 부품' 카테고리의 다른 글
| SMD 저항 capacitor LED 크기 비교 (0) | 2026.03.31 |
|---|---|
| INMP441 전방향 마이크 모듈 (0) | 2026.03.30 |
| ESP32-S3-44핀 브레이크아웃 보드 확장 보드 모듈 (0) | 2026.03.29 |
| S35B 전압선택형 5V / 8V / 9V / 12V 1.5A 부스트모듈 (0) | 2026.03.29 |
| 1.5인치 128x128 OLED 실드 스크린 모듈 SH1107 드라이버 I²C 4핀 화이트 (0) | 2026.03.24 |
| ESP32 C3 16핀 미니 Type-C RISC-V 32비트 싱글 코어 프로세서 (0) | 2026.03.22 |
| ESP32 Qwiic Pro Mini ESP32 보드 (0) | 2026.03.19 |
| DIY 스마트 체중계용 ESP32 보드 (0) | 2026.03.19 |
취업, 창업의 막막함, 외주 관리, 제품 부재!
당신의 고민은 무엇입니까? 현실과 동떨어진 교육, 실패만 반복하는 외주 계약,
아이디어는 있지만 구현할 기술이 없는 막막함.
우리는 알고 있습니다. 문제의 원인은 '명확한 학습, 실전 경험과 신뢰할 수 있는 기술력의 부재'에서 시작됩니다.
이제 고민을 멈추고, 캐어랩을 만나세요!
코딩(펌웨어), 전자부품과 디지털 회로설계, PCB 설계 제작, 고객(시장/수출) 발굴과 마케팅 전략으로 당신을 지원합니다.
제품 설계의 고수는 성공이 만든 게 아니라 실패가 만듭니다. 아이디어를 양산 가능한 제품으로!
귀사의 제품을 만드세요. 교육과 개발 실적으로 신뢰할 수 있는 파트너를 확보하세요.
캐어랩