브레이크아웃 인터페이스 DAC 디코더 모듈 필터리스 오디오 보드 라즈베리 파이용 대형/소형 칩
- 다용도 연결성: 모듈의 뛰어난 EMI 억제 기능 덕분에 긴 케이블을 사용하여 다양한 기기에 손쉽게 연결할 수 있습니다.
- 폭넓은 호환성: 라즈베리 파이(Raspberry Pi), 아두이노(Arduino), ESP32와 원활하게 연동되어 다양한 프로젝트에 활용할 수 있는 다용도 오디오 솔루션입니다.
- 플러그 앤 플레이의 간편함: 35가지 클럭과 128가지 디지털 오디오 포맷을 자동으로 구성하여, 전원 공급 장치 하나만으로도 간편하게 설정할 수 있습니다.
- 뛰어난 음질: 높은 노이즈 저항성과 지터 내성을 통해 우수한 오디오 품질을 구현하며, 표준 솔루션보다 8dB 더 뛰어난 음질을 제공합니다.
- 고품질 소재: 내구성이 뛰어난 소재로 제작된 MAX98357 앰프 모듈은 오래 지속되는 안정적인 성능을 보장합니다.
MAX98357 모듈은 I2S오디오 입력을 증폭하여 스피커로 출력해 주는 I2S 오디오 앰프 모듈입니다. I2S란 Inter-IC Sound(I2S)로 한 장치에서 다른 장치로 디지털 오디오를 전송하는 프로토콜입니다.
이 프로토콜은은 1980년대와 90년대에 필립스가 개발 및 개정을 하였습니다. I2S통신방식은 아두이노에서 많이 사용하는 I2C와 헷갈릴수 있으나 다른 통신 방식입니다. I2C는 필립스에서 개발한 통신 방식으로 전자 제품내에서 볼륨조절, 색상조절, 센서 값 측정등 간단한 데이터 전송을 하기 위해 개발한 직렬 통신 방식입니다. I2C의 경우 보통 저속의 주변기기를 연결하기 위해서 사용합니다.
I2C는 동기화를 위한 SCK라인과 데이터 전송을 위한 SDA라인으로 2개의 라인으로 구성이 됩니다.
I2S는 I2C와 마찬가지로 필립스에서 개발한 통신 방식입니다. I2S는 Inter-Integrated Circuit Sound이며 서로 다른 디지털 오디오 장치 간의 오디오 데이터 전송용으로 사용을 합니다. 필수적으로 3개의 라인을 사용해야 하며 필요에 따라 2라인을 추가할 수 있습니다. 3개의 라인은 클럭라인인 SCK와 채널 선택용 클럭 WS, 실제 데이터 전송라인인 SD라인이 있습니다.
참고로 아두이노의 경우 I2S를 지원하는 보드는 아두이노 DUE, 아두이노 MKR Zero, 아두이노 MKR1000 WiFi 정도의 보드이며 일반적으로 사용하는 아두이노 우노나 나노, 메가의 경우 I2S를 지원하지 않습니다.
ESP보드의 경우 ESP8266과 ESP32보드 모두 I2S를 지원하고 있습니다. ESP32의 경우 2개의 I2S포트를 지원하고 있으며 별도의 핀이 할당되어 있지 않으므로 GPIO를 지정하여 사용할 수 있습니다.
I2S를 사용하면 오디오 파일을 마이크로컨트롤러에서 앰프 또는 DAC(Digital-to-Analog Converter)로 보낼 수 있습니다. 마이크의 오디오를 디지털화하는 데 사용할 수도 있습니다. I2S 자체에는 압축 프로토콜이 없으므로 MP3 또는 OGG 파일 또는 오디오를 압축하는 다른 오디오 형식은 재생할 수 없지만 WAV 파일은 재생할 수 있습니다.
MAX98357모듈은 I2S모듈과 앰프모듈을 통합한 모듈로 I2S프로토콜로 전송받은 오디오 신호를 증폭하여 스피커로 출력할 수 있는 모듈입니다. - 하드웨어 설명 참고 링크



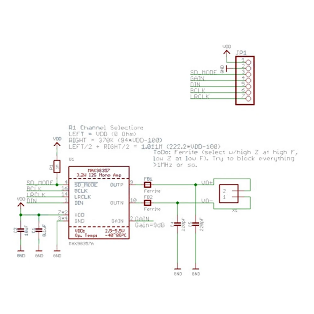
먼저 부속의 구성을 확인해 보겠습니다. 사진과 같이 이 모듈은 모듈기판과 핀헤더 스피커 단자로 이루어져 있으며 먼저 납땜을 하여야 합니다. 단자는 LRC, BCLK, DIN, GAIN, SD, GND, VIN 으로 이루어져 있습니다.
앰프의 성능은 3.2와트 4오옴의 스피커를 구동할 수 있습니다. 칩 내부에 class-d 앰프가 포함되어 있기 때문에 최대 300KHz의 구형파 PWM을 이용하여 출력하게 됩니다.
GAIN핀의 경우 증폭량을 조절할 수 있는 핀입니다. 기본적으로는 앰프의 증폭은 9dB의 게인을 제공하지만 GAIN핀을 조정하여 3dB, 6dB, 9dB, 12dB, 15dB등으로 설정을 할 수 있습니다.
SD핀은 Shutdown/Mode 핀으로 칩을 종료하거나 스피커에 연결되는 I2S오디오 채널을 설정할 수 있습니다. 기본적으로는 앰프는 (L+R)/2 스테레오 믹스를 모노로 출력하도록 되어 있습니다. 이핀을 이용하여 출력 채널을 오른쪽이나 왼쪽으로 변경할 수 있습니다.
구동 전압은 2.5볼트에서 5.5볼트로 ESP32에서 구동이 가능합니다. 스피커는 5볼트의 전원을 사용할 경우 4옴 3W까지 사용이 가능하며 3.3볼트의 전원을 사용할 경우 1.3W의 출력을 사용할 수 있습니다.
하단의 VIN과 GND는 전원핀입니다. 모듈과 스피커에 공급하는 전원이므로 VIN에 3.3볼트나 5볼트의 전원을 연결하고 GND에는 GND를 연결을 합니다. ESP32와 같이 3.3V 로직을 사용하는 MCU에서도 3와트의 출력을 사용하기 위해서는 VIN에 5볼트를 연결하여야 하며 앰프를 구동하기 때문에 충분한 전원(800mA)을 공급하여야 합니다.
I2S핀 - LRC, BCLK, DIN 핀은 I2S 오디오 신호를 수신하는데 사용하는 핀입니다. 로직 전압은 3.3볼트에서 5볼트를 사용할 수 있습니다. LRC(왼쪽/오른쪽 클록) - 데이타가 왼쪽 채널용인지 오른쪽 채널용인지를 알려주는 핀입니다.
BCLK(비트 클록) - 데이타 핀에서 데이타를 읽을 시기를 알려주는 핀입니다.
DIN(데이타 핀) - 실제 데이타가 전송되는 핀으로 오른쪽, 왼쪽의 데이타 모두 이 핀으로 전송이 되고 LRC를 이용하여 오른쪽 데이타 인지 왼쪽 데이타인지를 구분합니다.
GAIN핀은 앰피의 증폭을 설정할 수 있는 핀입니다. GAIN핀과 GND사이에 100K옴의 저항이 연결된 경우 15dB GAIN핀과 GND가 직접 연결된 경우 12dB GAIN핀에 아무것도 연결되지 않은 경우 9dB GAIN핀에 VIN이 연결된 경우 6dB GAIN핀과 VIN사이에 100K옴의 저항이 연결된 경우 3dB로 설정이 됩니다.
SD/모드 핀 - 이 핀은 셧다운 모드에 사용이 되며 출력할 채널을 설정하는데도 사용이 됩니다. 이 핀이 GND에 연결이 되면 앰프는 종료가 됩니다. 이 핀의 전압이 0.16볼트에서 0.77볼트의 값이면 출력은 (왼쪽 + 오른쪽)/2로 스테레오 평균값이 출력이 됩니다. 핀의 전압이 0.77볼트에서 1.4볼트이면 출력은 오른쪽채널을 출력합니다. 핀의 전압이 1.4볼트보다 크면 출력은 왼쪽채널을 출력합니다. 모듈의 경우 기본값으로 스테레오 평균 출력으로 설정이 되어 있습니다.
MP4 모듈을 사용하기 위하여 핀헤더를 납땜하고 스피커를 연결을 합니다. 이제 ESP32를 이용하여 WAV파일을 재생해 보도록 하겠습니다. 사진 회로를 구성합니다. ESP32의 14번핀을 LRC핀과 연결하였으며, BCLK를 27번핀에, DIN핀을 26번핀에 연결하였습니다. MP4 아두이노 개발환경을 실행하여 오디오 파일을 SPIFFS영역에 업로드 하고 소스코드를 업로드 합니다. MP4 WAV파일이 스피커로 재생이 되는 것을 알 수 있습니다. 여기까지 I2S모듈 MAX98357을 이용하여 음악을 재생하는 강좌였습니다.
특징:
1. 고품질 소재로 제작되어 내구성이 뛰어나고 실용적입니다.
2. 탁월한 음질을 구현하기 위해 높은 노이즈 저항성을 갖춘 디지털 입력 방식을 채택했으며, 일반적인 솔루션보다 지터 허용 오차가 최소 8dB 이상 높습니다.
3. 안정적인 성능을 제공하며, Class D 앰프의 효율로 Class AB 앰프 수준의 음질을 3.2W 출력에서 구현할 수 있습니다.
4. 뛰어난 전자파 간섭(EMI) 억제 기능을 제공하여 별도의 외부 필터 없이도 긴 케이블을 사용하여 스피커를 연결할 수 있습니다.
5. 탁월한 고음질 사운드 효과를 제공하여 다양한 제품에 적용 가능합니다.
사양:
출력 전력:
4Ω에서 3.2W, THD 10%
8Ω에서 1.8W, THD 10%
I2S 샘플링 속도: 8kHz ~ 96kHz
클래스 D 증폭기 게인 선택 가능: 3dB/6dB/9dB/12dB/15dB
마스터 클럭(MCLK) 불필요
플러그 앤 플레이: 단일 전원 공급 장치만으로 35가지 클럭과 128가지 디지털 오디오 포맷을 자동으로 구성 가능
Raspberry Pi, Arduino, ESP32, 마이크로컨트롤러 또는 I2S 오디오 출력을 지원하는 개발 보드 시스템 등에서 사용 가능
핀 설명:
VCC: 전원 공급 장치의 양극, DC 2.5V ~ 5.5V
GND: 접지
SD: 전원 차단 및 채널 선택 SD_MODE 핀을 로우로 당기면 장치가 꺼집니다.
GAIN: 게인 및 채널 선택. TDM 모드에서는 게인이 12dB로 고정됩니다.
DIN: 디지털 입력 신호
BCLK: 비트 클록 입력
LRC: 12S 및 UJ 모드 좌/우 클록. TDM 모드에서는 동기 클록이 사용됩니다.




재질: 고품질 PCB 및 전자 부품
맞춤 제작: 가능, 맞춤형 솔루션 제공
카테고리: 집적 회로
디자인 및 스타일: 세련되고 컴팩트한 형태, 명확한 라벨링
용도: Raspberry Pi와 같은 DIY 프로젝트의 오디오 증폭에 적합
성능: Class D 효율을 갖춘 3.2W Class AB 앰프 음질
EMI 억제: 탁월한 전자기 간섭(EMI) 억제 기능
I2S 샘플링 속도: 8kHz ~ 96kHz 지원
증폭 게인 옵션: 3dB, 6dB, 9dB, 12dB, 15dB
잡음 저항: 일반적인 솔루션보다 최소 8dB 이상 우수한 잡음 저항 성능
고음질 효과: 다양한 용도에 탁월한 음질 제공
호환성: Raspberry Pi, Arduino, ESP32 등의 도구와 호환
**탁월한 오디오 품질**
MAX98357 I2S 3W Class D 앰프 브레이크아웃 인터페이스 DAC 디코더 모듈은 오디오 증폭 기술의 정점을 보여주는 이 모듈은 고음질 사운드를 제공하도록 설계되어 뛰어난 음질을 요구하는 오디오 애호가와 DIY 마니아에게 완벽한 선택입니다. 견고한 Class D 앰프 설계로 4Ω에서 3.2W의 놀라운 출력 파워를 구현하여 몰입감 넘치는 청취 경험을 선사합니다. 높은 노이즈 저항성과 지터 허용 오차를 통해 미묘한 오디오 뉘앙스까지 완벽하게 재현하므로 오디오의 모든 디테일을 중시하는 사용자에게 탁월한 선택입니다.
**다양한 연결성과 호환성**
MAX98357 앰프 모듈은 강력한 출력뿐 아니라 뛰어난 다재다능함을 자랑합니다. 8kHz에서 96kHz에 이르는 폭넓은 I2S 샘플링 속도를 지원하여 다양한 오디오 애플리케이션에 활용할 수 있습니다. Raspberry Pi, Arduino, ESP32 등 I2S 오디오 출력을 지원하는 다양한 마이크로컨트롤러 또는 개발 보드 시스템과 호환됩니다. 플러그 앤 플레이 기능 덕분에 35가지 클럭과 128가지 디지털 오디오 포맷을 간편하게 설정할 수 있어 오디오 시스템에 손쉽게 추가할 수 있습니다.
**효율성과 내구성을 위한 설계**
MAX98357 모듈은 단순히 음질만을 위한 것이 아닙니다. 효율성 또한 뛰어납니다. 클래스 D 앰프 설계로 높은 효율을 보장하여 휴대용 기기에서 배터리 수명을 연장해 줍니다. 견고한 PCB 구조와 전자 부품은 내구성이 뛰어나며, 오랜 시간 동안 안정적이고 일관된 오디오 시스템을 유지할 수 있도록 설계되었습니다. 작은 칩 크기는 소형 프로젝트에 적합하며, 대형 칩 버전은 더 강력한 출력을 제공하여 대규모 시스템에도 적합합니다. 개인 오디오 시스템을 구축하든 대규모 프로젝트에 통합하든, MAX98357 앰프 모듈은 최적의 선택입니다.
취업, 창업의 막막함, 외주 관리, 제품 부재!
당신의 고민은 무엇입니까? 현실과 동떨어진 교육, 실패만 반복하는 외주 계약,
아이디어는 있지만 구현할 기술이 없는 막막함.
우리는 알고 있습니다. 문제의 원인은 '명확한 학습, 실전 경험과 신뢰할 수 있는 기술력의 부재'에서 시작됩니다.
이제 고민을 멈추고, 캐어랩을 만나세요!
코딩(펌웨어), 전자부품과 디지털 회로설계, PCB 설계 제작, 고객(시장/수출) 발굴과 마케팅 전략으로 당신을 지원합니다.
제품 설계의 고수는 성공이 만든 게 아니라 실패가 만듭니다. 아이디어를 양산 가능한 제품으로!
귀사의 제품을 만드세요. 교육과 개발 실적으로 신뢰할 수 있는 파트너를 확보하세요.
캐어랩