555 TIMER BASICS – MONOSTABLE MODE
555 타이머는 작고 저렴하며 매우 유용하기 때문에 DIY 전자 프로젝트에 가장 많이 사용되는 칩일 수 있습니다.
정확한 시간 동안 전류 펄스를 출력할 수 있기 때문에 타이머로 간주됩니다. 예를 들어 버튼을 누른 후 정확히 5초 후에 LED를 끄는 데 사용할 수 있습니다. 또한 LED를 켜고 끄거나 스피커에 연결할 때 소리를 내는 고주파 펄스를 생성할 수도 있습니다.

이 글은 555 타이머의 세 가지 모드인 모노스테이블, 바이스테이블, 비스테이블에 대해 살펴보는 시리즈의 첫 번째 글입니다. 각 모드에는 555 타이머가 전류를 출력하는 방식을 결정하는 서로 다른 특성이 있습니다. 이 튜토리얼에서는 모노스테이블 모드에 대해 설명하지만, 불안정 모드와 비안정 모드에 대한 글도 확인해 보세요.
보너스: 이 튜토리얼을 위한 빠른 시작 가이드를 만들었으니 지금 바로 설정할 수 없는 경우 다운로드하여 나중에 다시 참조하세요. 여기에는 시작하는 데 필요한 모든 배선 다이어그램과 지침이 포함되어 있습니다.
자세한 기술 정보는 555 타이머의 데이터시트를 참조하세요:
555 타이머의 모노스테이블 모드
모노스테이블 모드에서 555 타이머는 일정 시간 동안 단일 펄스 전류를 출력합니다. 이를 원샷 펄스라고도 합니다. LED와 푸시 버튼으로 그 예를 확인할 수 있습니다. 버튼을 한 번 누르면 LED가 켜졌다가 미리 정해진 시간이 지나면 자동으로 꺼집니다. LED가 켜져 있는 시간은 555 타이머에 연결된 저항과 커패시터의 값에 따라 달라집니다. 시간은 방정식을 통해 계산할 수 있습니다:

여기서 t는 전기 출력의 길이(초), R은 저항의 저항(옴), C는 커패시터의 커패시턴스(패럿)입니다.
방정식에서 볼 수 있듯이 더 큰 저항 또는 커패시터 값을 사용하면 전기 출력의 길이를 늘릴 수 있습니다. 그 반대도 마찬가지입니다. 더 작은 저항 또는 커패시터 값으로 더 짧은 출력 펄스를 얻을 수 있습니다.
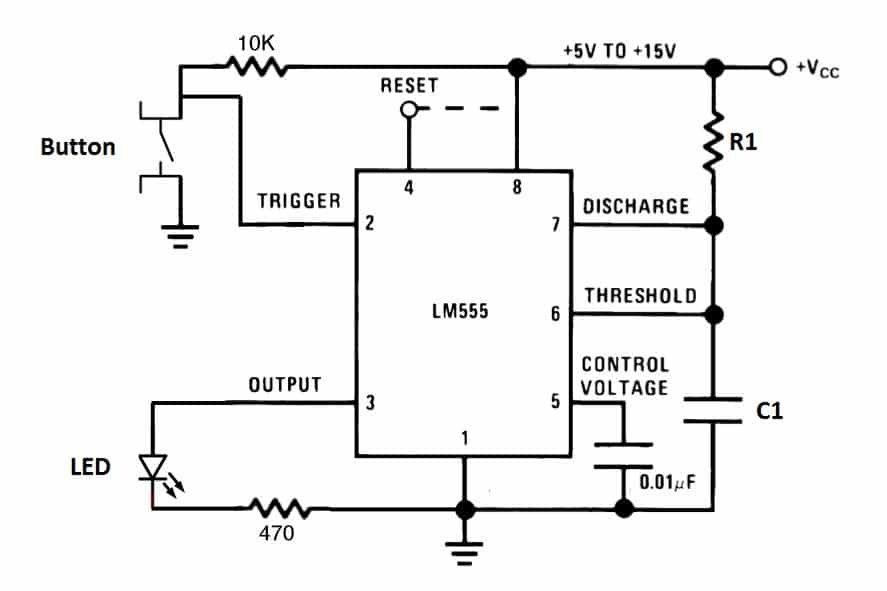
원샷 LED 타이머
555 타이머의 모노스테이블 모드를 관찰하기 위해 일정 시간이 지나면 LED가 꺼지는 간단한 원샷 타이머를 만들어 봅시다. 아래 다이어그램을 사용하여 회로를 연결합니다:

R1: 10K 옴
R2: 10K 옴
R3: 470옴
C1: 470μF
C2: 0.01μF
이 회로에서는 버튼을 한 번 누르면 LED가 켜졌다가 약 5초 후에 꺼집니다. R1과 C1의 값에 따라 LED가 켜져 있는 시간이 결정됩니다:

모노스테이블 모드 작동 방식


핀 1 - 접지: 0V에 연결
핀 2 - 트리거: 공급되는 전압이 Vcc의 1/3 이하로 떨어지면 출력을 켭니다.
핀 3 - 출력: 약 1.5V에서 최대 200mA의 전류를 출력합니다.
핀 4 - 리셋: 접지(0V)에 연결되었을 때 출력의 타이밍 작동을 리셋합니다.
핀 5 - 제어: 공급되는 전압이 2/3 Vcc 이상일 때 RC 회로와 독립적으로 타이밍 출력을 제어합니다. 사용하지 않을 때는 일반적으로 0.01μF 커패시터를 통해 접지에 연결하여 RC 회로의 타이밍 변동을 방지합니다.
핀 6 - 임계값: 공급되는 전압이 2/3 Vcc 이상에 도달하면 출력을 끕니다.
핀 7 - 방전: 출력 전압이 낮을 때 RC 회로의 커패시터를 접지로 방전합니다.
핀 8 - Vcc(공급 전압): 4.5V ~ 15V 범위입니다.
버튼을 누르기 전에는 트리거 핀의 전압이 높습니다. 트리거 핀 전압이 높을 때마다 방전 핀은 전류가 접지로 흐르도록 허용하고 커패시터 C1에 전하가 쌓이는 것을 방지합니다.
버튼을 누르면 트리거 핀의 전압이 낮아집니다. 트리거 핀 전압이 낮을 때마다 출력 핀이 켜집니다. 동시에 방전 핀은 C1에서 접지로 흐르는 전류의 흐름을 차단하여 충전할 수 있도록 합니다.
하지만 C1은 충전하는 데 시간이 걸리며, 가로지르는 전압이 2/3Vcc 미만인 동안에는 기준점 핀이 낮은 상태로 유지되므로 출력 핀이 계속 켜져 있습니다. 마침내 C1의 전압이 2/3Vcc보다 커질 정도로 충전이 축적되면 기준점 핀이 출력 핀을 끕니다. 동시에 방전 핀이 다시 켜지고 버튼을 다시 누를 때까지 커패시터가 충전되는 것을 방지합니다.
LED가 켜져 있는 시간은 커패시터가 2/3 Vcc로 충전되는 데 걸리는 시간에 따라 결정됩니다. 또한 저항이 커패시터로의 전류 흐름을 방지하여 커패시터를 가로지르는 전압이 2/3 Vcc에 도달하는 데 걸리는 시간을 늘리기 때문에 R1에 의해 결정됩니다.
이 동영상을 통해 위의 회로가 실제로 작동하는 모습을 확인할 수 있습니다:
가변 원샷 LED 타이머
이 회로에서 저항에 대한 시간의 의존성을 관찰하는 좋은 방법은 R1을 가변 저항(전위차계)으로 교체하는 것입니다:

전위차계를 조정하면 LED가 더 빨리 또는 더 느리게 깜박이기 시작하는 것을 볼 수 있습니다. 그 효과는 매우 극적입니다. 555 타이머, 연산 증폭기 및 기타 IC에 대한 훌륭한 리소스를 보려면 엔지니어의 미니 노트북을 확인하세요: 타이머, 연산 증폭기, 광전자 회로 및 프로젝트를 참조하세요. 이 책에는 24가지 555 타이머 회로가 있습니다!
이 시리즈의 2부인 555 타이머 기본 사항 - 비안정 모드를 계속 보려면 여기를 클릭하세요.
이 회로에 대해 궁금한 점이 있거나 작동하는 데 문제가 있는 경우 아래에 댓글을 남겨 주세요. 그리고 새 게시물을 게시할 때 이메일을 받으려면 구독을 신청하세요!
'메이커 Maker' 카테고리의 다른 글
| FreeRTOS 커널 빠른 시작 가이드 (2) | 2023.12.21 |
|---|---|
| processing Code 600 페이지 (2) | 2023.12.11 |
| API 문서는 API 사용 및 통합을 위한 사람이 읽을 수 있는 지침의 집합 (1) | 2023.12.05 |
| 555 TIMER BASICS – BISTABLE MODE (3) | 2023.11.27 |
| 555 TIMER BASICS – ASTABLE MODE (1) | 2023.11.27 |
| 크롬 이미지에서 마우스 오른쪽 버튼 단축키 정리 (0) | 2023.10.22 |
| 기상 알람을 조명으로 알려주는 원격 조명 제어기 (1) | 2023.10.13 |
| 캐어랩-미세먼지 측정기 메이커 키트 제품 (0) | 2023.09.04 |
취업, 창업의 막막함, 외주 관리, 제품 부재!
당신의 고민은 무엇입니까? 현실과 동떨어진 교육, 실패만 반복하는 외주 계약,
아이디어는 있지만 구현할 기술이 없는 막막함.
우리는 알고 있습니다. 문제의 원인은 '명확한 학습, 실전 경험과 신뢰할 수 있는 기술력의 부재'에서 시작됩니다.
이제 고민을 멈추고, 캐어랩을 만나세요!
코딩(펌웨어), 전자부품과 디지털 회로설계, PCB 설계 제작, 고객(시장/수출) 발굴과 마케팅 전략으로 당신을 지원합니다.
제품 설계의 고수는 성공이 만든 게 아니라 실패가 만듭니다. 아이디어를 양산 가능한 제품으로!
귀사의 제품을 만드세요. 교육과 개발 실적으로 신뢰할 수 있는 파트너를 확보하세요.
캐어랩