555 TIMER BASICS – ASTABLE MODE

이 글은 555 타이머에 대한 시리즈 글 중 3부입니다. 1부에서는 핀과 칩의 작동 방식에 대해 자세히 설명하므로 아직 읽지 않았다면 1부부터 시작하는 것이 좋습니다: 555 타이머 기본 사항 - 모노스테이블 모드.
555 타이머의 고정 모드
고정 모드는 대부분의 사람들이 555 타이머라고 하면 떠올리는 모드입니다. LED가 깜빡이는 프로젝트를 보면 555 타이머가 작동하는 경우가 많기 때문입니다. 하지만 555 타이머는 다른 흥미로운 용도로도 많이 사용됩니다. 예를 들어 출력을 스피커에 연결하면 주파수를 생성하여 소리를 낼 수도 있습니다. 간단한 아날로그-디지털 컨버터(ADC)로도 사용할 수 있습니다.
보너스: 이 튜토리얼에 대한 빠른 시작 가이드를 만들었으니 지금 바로 설정할 수 없는 경우 다운로드하여 나중에 다시 살펴보세요. 여기에는 시작하는 데 필요한 모든 배선 다이어그램과 지침이 포함되어 있습니다.
안정 모드에서 555 타이머는 구형파를 생성하는 발진기 역할을 합니다. 파동의 주파수는 칩에 연결된 두 개의 저항과 커패시터의 값을 변경하여 조정할 수 있습니다. 아래 공식은 서로 다른 저항과 커패시터를 사용하여 출력의 켜짐 및 꺼짐 주기의 길이를 알려줍니다:

이 공식을 사용하면 C1 또는 R2 값을 늘리면 출력이 켜진 상태로 유지되는 시간과 꺼진 상태로 유지되는 시간이 모두 증가한다는 것을 알 수 있습니다. R1의 값을 늘리면 출력이 켜져 있는 시간만 길어집니다.
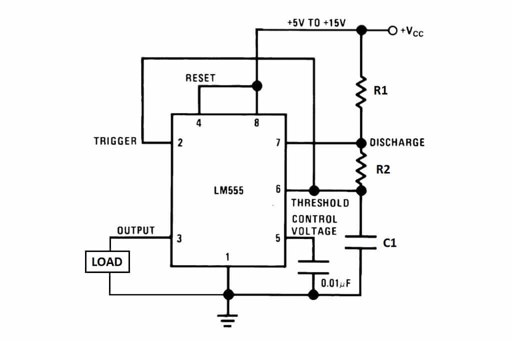
안정 모드 작동 방식

- 핀 2 - 트리거: 공급되는 전압이 Vcc의 1/3 이하로 떨어지면 출력을 켭니다.
- 핀 6 - 임계값: 공급되는 전압이 2/3 Vcc 이상에 도달하면 출력을 끕니다.
- 핀 7 - 방전: 출력 전압이 낮으면 C1을 그라운드로 방전합니다.
안정 모드에서는 출력이 계속 켜지고 꺼집니다. 위의 회로도에서 임계값 핀과 트리거 핀이 C1에 연결되어 있는 것을 확인할 수 있습니다. 이렇게 하면 트리거 핀, 스레숄드 핀 및 C1의 전압이 동일해집니다.
온/오프 사이클이 시작될 때 C1, 트리거 핀 및 기준값 핀의 전압은 낮습니다. 트리거 핀 전압이 낮을 때마다 출력은 켜지고 방전 핀은 꺼집니다. 방전 핀이 꺼져 있으므로 저항 R1 및 R2를 통해 전류가 흐르고 커패시터 C1을 충전할 수 있습니다.
C1이 2/3 Vcc로 충전되면 임계값 핀에 의해 출력이 꺼집니다. 출력이 꺼지면 방전 핀이 켜집니다. 이렇게 하면 커패시터 C1에 축적된 전하가 접지로 방전됩니다.
C1의 전압이 1/3 Vcc로 떨어지면 트리거 핀이 방전 핀을 꺼서 C1이 다시 충전을 시작할 수 있습니다.
깜박이는 LED 회로
555 타이머를 안정 모드에서 관찰하기 위해 555 타이머의 발진 출력을 사용하여 LED를 켜고 끄는 회로를 만들어 보겠습니다:

- R1: 4.7K 옴 저항기
- R2: 4.7K 옴 저항기
- R3: 1K 옴 저항
- C1: 100μF 커패시터
R1, R2 및 C1의 값은 깜박임 속도에 영향을 줍니다. 값이 클수록 LED 깜박임이 느려지고, 값이 작을수록 LED 깜박임이 빨라집니다. 저항 R3은 LED가 소손되지 않도록 전류를 제한하는 역할만 합니다. 깜박임을 특정 속도로 설정하려면 이 글의 시작 부분에 있는 공식을 사용하여 필요한 저항 또는 커패시턴스를 계산할 수 있습니다.
전위차계로 제어되는 깜박임 LED
깜박임 속도에 대한 저항의 영향을 관찰하는 쉬운 방법은 R2에 10K 옴 포텐셔미터를 사용하는 것입니다:

- R1: 4.7K 옴 저항기
- R2: 10K 옴 전위차계 - 가변저항
- R3: 1K 옴 저항
- C1: 100μF 커패시터
전위차계를 조정하면 LED 깜박임 속도가 변경됩니다.
포토 레지스터로 제어되는 깜박이는 LED
전위차계를 사용하여 깜박임 속도를 제어하는 대신 포토레지스터를 연결해 보세요:

- R1: 4.7K 옴 저항기
- R2: 포토 레지스터
- R3: 1K 옴 저항
- C1: 100μF 커패시터
포토 레지스터의 저항은 더 많은 빛이 비칠수록 감소하므로 더 많은 빛에 노출되면 LED가 더 빨리 깜박입니다.
555 타이머에 대해 자세히 알아보려면 Forrest Mims의 타이머, 연산 증폭기 및 광전자 회로 및 프로젝트 책 1권(Timer, Op Amp, and Optoelectronic Circuits and Projects Book Vol. 1)을 참고하세요. 이 책에는 555 타이머, 연산 증폭기 및 기타 IC에 대한 많은 정보가 포함되어 있습니다.
이 프로젝트에 대해 궁금한 점이 있거나 문제가 있는 경우 아래에 댓글을 남겨주시면 최대한 빨리 답변해 드리도록 하겠습니다... 그리고 구독을 통해 최신 소식을 받아보시는 것도 잊지 마세요!
'메이커 Maker' 카테고리의 다른 글
| processing Code 600 페이지 (2) | 2023.12.11 |
|---|---|
| API 문서는 API 사용 및 통합을 위한 사람이 읽을 수 있는 지침의 집합 (1) | 2023.12.05 |
| 555 TIMER BASICS – BISTABLE MODE (3) | 2023.11.27 |
| 555 TIMER BASICS – MONOSTABLE MODE (2) | 2023.11.27 |
| 크롬 이미지에서 마우스 오른쪽 버튼 단축키 정리 (0) | 2023.10.22 |
| 기상 알람을 조명으로 알려주는 원격 조명 제어기 (1) | 2023.10.13 |
| 캐어랩-미세먼지 측정기 메이커 키트 제품 (0) | 2023.09.04 |
| 난이도 높은 아두이노 프로젝트 (0) | 2023.04.10 |
취업, 창업의 막막함, 외주 관리, 제품 부재!
당신의 고민은 무엇입니까? 현실과 동떨어진 교육, 실패만 반복하는 외주 계약,
아이디어는 있지만 구현할 기술이 없는 막막함.
우리는 알고 있습니다. 문제의 원인은 '명확한 학습, 실전 경험과 신뢰할 수 있는 기술력의 부재'에서 시작됩니다.
이제 고민을 멈추고, 캐어랩을 만나세요!
코딩(펌웨어), 전자부품과 디지털 회로설계, PCB 설계 제작, 고객(시장/수출) 발굴과 마케팅 전략으로 당신을 지원합니다.
제품 설계의 고수는 성공이 만든 게 아니라 실패가 만듭니다. 아이디어를 양산 가능한 제품으로!
귀사의 제품을 만드세요. 교육과 개발 실적으로 신뢰할 수 있는 파트너를 확보하세요.
캐어랩