4 채널 릴레이 모듈 회로
4 채널 릴레이 인터페이스 보드, 12V 입력 신호를 사용하여 제어하기 만하면됩니다. 간단한 디자인을 할 수 있습니다.
5V 1/2/4/6/8채널 5V 릴레이 모듈 광커플러 절연 지원 Hgh 및 저레벨 트리거
특징:
1. 듀얼 트리거 설계, 전용 2방향 드라이버 IC 사용.
2. 강력한 저항 간섭, 다이오드 지속 전류를 사용하여 보호.
3. 릴레이 접점 부분은 대전류, 안전하고 신뢰할 수 있는 이중 천 라인을 채택.
4. 입력 및 출력은 5.08mm 배선 단자로 배선이 더 편리하고 PLC 제어에 적합합니다.
5. 입력 단자는 임의로 높고 낮은 수준으로 설정할 수 있으며 제어 모드가 더 유연합니다.
6. 고정 나사 구멍이 있어 설치가 쉽습니다.
7. 각 방향 모듈은 점퍼로 높거나 낮게 트리거할 수 있습니다.
사양:
크기: 13.2 x 5.4 x 1.9cm
재질: 금속
장착 볼트 구멍: 4
구멍 직경: 3mm
전압: 5V/12V/24V
최대 부하: AC 250V/10A, DC 30V/10A
인터페이스:
VCC: 전원 끝
GND: 접지 스트랩
CTR1-CTR8: 신호 입력 트리거
출력:
24라인 인터페이스, 인터페이스는 모든 리드에 직접 연결될 수 있으며 사용하기 쉽습니다.
NO1-NO8: 일반적으로 열린 릴레이 인터페이스, COM으로 단락된 후 공석이 되기 전 릴레이
COM1-COM8: 릴레이 공통 인터페이스
NC1-NC8: 일반적으로 닫힌 릴레이 인터페이스, COM으로 단락된 후 공석이 되기 전 릴레이
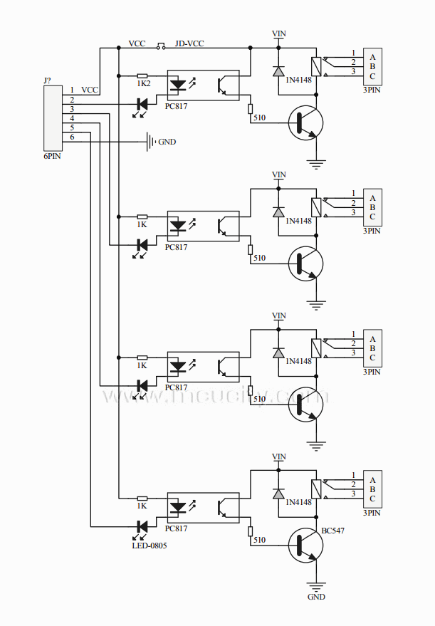
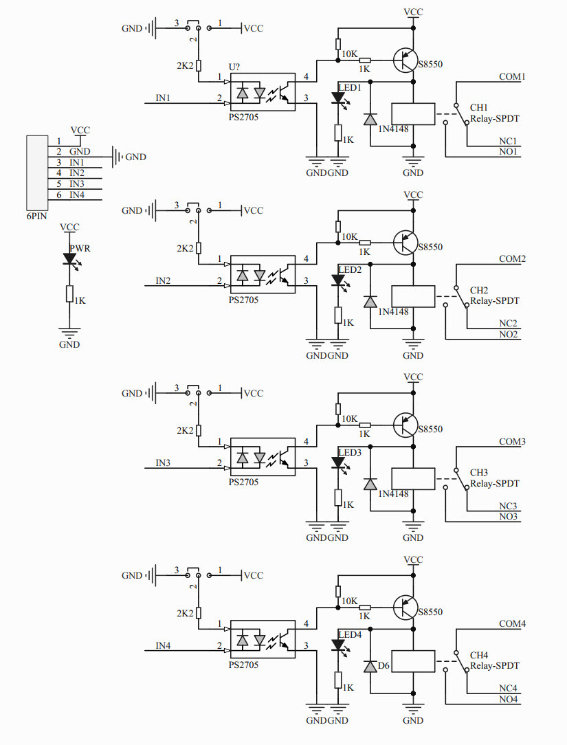
광커플러가 있는 4채널 릴레이 모듈
설명:
1. 최대 부하: AC 250V/10A, DC30V/10A
2. SMD 광커플러 절연, 강력한 구동 능력, 안정적인 성능; 트리거 전류 5mA
3. 모듈 전압 5V/12V/24V
4. 각 채널 모듈은 점퍼로 높음 또는 낮음 트리거 설정 가능
5. 내결함성 설계, 제어 라인이 끊어져도 릴레이가 작동하지 않음
6. 전원 표시기(녹색), 4 릴레이 상태 표시기(빨간색)
7. 사용자 친화적인 인터페이스 설계, 모든 인터페이스는 배선 단자 직접 연결 리드를 통해 사용할 수 있어 매우 편리
모듈 포트:
1. DC+: DC 전원 공급 장치 양극
2. DC-: DC 전원 공급 장치 음극
3. IN1: 채널 1 신호 트리거 단자
4. IN2: 채널 2 신호 트리거 단자
5. IN3: 채널 3 신호 트리거 단자
6. IN4: 채널 4 신호 트리거 단자
릴레이 출력:
1. NC1: 채널 1 릴레이 정상 폐쇄 핀.
2. COM1: 채널 1 릴레이 공통 핀.
3. NO1: 채널 1 릴레이 정상 개방 핀.
4. NC2: 채널 2 릴레이 정상 폐쇄 핀.
5. COM2: 채널 2 릴레이 공통 핀.
6. NO2: 채널 2 릴레이 정상적으로 열린 핀.
7. NC3: 채널 2 릴레이 정상적으로 닫힌 핀.
8. COM3: 채널 2 릴레이 공통 핀.
9. NO3: 채널 2 릴레이 정상적으로 열린 핀.
10. NC4: 채널 2 릴레이 정상적으로 닫힌 핀.
11. COM4: 채널 2 릴레이 공통 핀.
12. NO4: 채널 2 릴레이 정상적으로 열린 핀.
하이 및 로우 레벨 트리거 옵션:
1. S1: 채널 1 릴레이의 옵션 스위치입니다.
2. S2: 채널 2 릴레이의 옵션 스위치입니다.
3. S3: 채널 3 릴레이의 옵션 스위치입니다.
4. S4: 채널 4 릴레이의 옵션 스위치입니다.
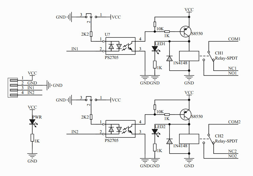
옵토커플러가 있는 2채널 릴레이 모듈
설명:
1. 최대 부하: AC 250V/10A, DC30V/10A
2. SMD 옵토커플러 절연, 강력한 구동 능력, 안정적인 성능; 트리거 전류 5mA
3. 모듈 전압 5V/12V/24V
4. 각 채널 모듈은 점퍼로 높거나 낮게 트리거될 수 있음
5. 내결함성 설계, 제어 라인이 끊어져도 릴레이가 작동하지 않음
6. 전원 표시기(녹색), 2 릴레이 상태 표시기(빨간색)
7. 사용자 친화적인 인터페이스 설계, 모든 인터페이스는 배선 단자 직접 연결 리드를 통해 사용할 수 있어 매우 편리
모듈 포트:
1. DC+: DC 전원 공급 양극
2. DC-: DC 전원 공급 음극
3. IN1: 채널 1 신호 트리거 단자
4. IN2: 채널 2 신호 트리거 단자
릴레이 출력:
1. NC1: 채널 1 릴레이 정상 폐쇄 핀
2. COM1: 채널 1 릴레이 공통 핀.
3. NO1: 채널 1 릴레이 정상적으로 열린 핀.
4. NC2: 채널 2 릴레이 정상적으로 닫힌 핀.
5. COM2: 채널 2 릴레이 공통 핀.
6. NO2: 채널 2 릴레이 정상적으로 열린 핀.
하이 및 로우 레벨 트리거 옵션:
1. S1: 채널 1 릴레이의 옵션 스위치입니다.
2. S2: 채널 2 릴레이의 옵션 스위치입니다.
설명:
100% 새 제품이며 고품질
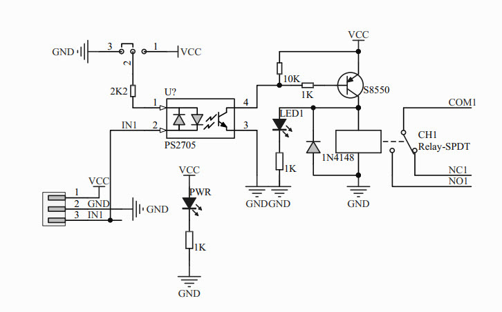
광전 절연이 있는 1채널 릴레이 모듈
모듈은 점퍼 설정 트리거로 높거나 낮을 수 있음
전원 및 릴레이 동작 표시기
모듈 작동 전압 5V/12V/24V
모듈은 정품 릴레이, 일반적으로 개방된 인터페이스를 사용
최대 부하: AC 250V/10A, DC 30V/10A
모듈 인터페이스:
DC+: 양전원 공급(VCC)(5V)
DC-: 음전원 공급(GND)
IN: 제어단, 구동 전류는 4mA 이상이어야 함
COM: 접지선 루프 제어

아래 회로다. Low Enable



하이 인에이블


하이 인에이블, 로우 인에이블을 선택할 수 있도록




'개발자 > 부품' 카테고리의 다른 글
| 9mm 초소형 시그널 피에조 부저(904RP/A) (0) | 2024.11.12 |
|---|---|
| 전자 종이 e-Paper 디스플레이 온도 플로터 (1) | 2024.11.12 |
| AHT-10 상대 습도 온도 센서 (1) | 2024.11.11 |
| 전자 PCB용 터치 감지 버튼 스위치 압축 스프링 (13) | 2024.11.08 |
| 1층과 2층, 실내와 실외 전등 연결도 (2) | 2024.11.04 |
| 전원공급장치(PSU)의 일반적인 직렬 및 병렬 채널 작동 (2) | 2024.11.01 |
| 펠티어 소자 전원 공급 릴레이 +,- 교차 연결 방법입니다 (1) | 2024.10.29 |
| USB to TTL(PL2303HXA) 드라이버 설치하기 (3) | 2024.10.29 |
취업, 창업의 막막함, 외주 관리, 제품 부재!
당신의 고민은 무엇입니까? 현실과 동떨어진 교육, 실패만 반복하는 외주 계약,
아이디어는 있지만 구현할 기술이 없는 막막함.
우리는 알고 있습니다. 문제의 원인은 '명확한 학습, 실전 경험과 신뢰할 수 있는 기술력의 부재'에서 시작됩니다.
이제 고민을 멈추고, 캐어랩을 만나세요!
코딩(펌웨어), 전자부품과 디지털 회로설계, PCB 설계 제작, 고객(시장/수출) 발굴과 마케팅 전략으로 당신을 지원합니다.
제품 설계의 고수는 성공이 만든 게 아니라 실패가 만듭니다. 아이디어를 양산 가능한 제품으로!
귀사의 제품을 만드세요. 교육과 개발 실적으로 신뢰할 수 있는 파트너를 확보하세요.
캐어랩