반응형
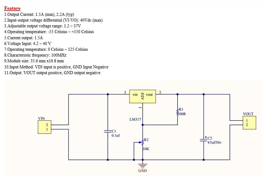
LM317 강하형 DC-DC 가변 선형 레귤레이터
LM317 DC-DC 컨버터 벅 스텝 다운 회로 보드 모듈 선형 레귤레이터 가변 전압 레귤레이터 전원
벅(BUCK) / LM317 DC-DC step-down module / Linear Regulator / 4.5V ~ 40V의 전압을 입력하여 1.2V ~ 37V의 전압으로 변환 출력 / 35.6mm * 16.8mm


| 입력 전압 | 4.5V ~ 40V | ||||
| 출력 전압 | 1.2V ~ 37V | ||||
| 출력 전류 | 1.5A (min), 2.2A (typ), 3A (max) | ||||
| 입출력 전압차 (VI-VO) | 40Vdc (max) | ||||
| 스위칭 주파수 | 100MHz | ||||
| 크기 | 35.6mm * 16.8mm | ||||



참고 - 리니어 레귤레이터 분류
반응형
'개발자 > 부품' 카테고리의 다른 글
| 커넥터별 사용법 상세 설명 (6) | 2025.07.25 |
|---|---|
| I2C - SPI 프로토콜 변환 브릿지 모듈 (3) | 2025.07.24 |
| 다기능 Raspberry Pi HAT by Pimoroni (1) | 2025.07.23 |
| MCM 분할 위상 에너지 모니터 (0) | 2025.07.21 |
| AD620 AC/DC 전압 신호 증폭 앰프 모듈 (4) | 2025.07.19 |
| ESP32 LoRa V3 개발 보드 (2) | 2025.07.19 |
| 라즈베리 파이 Computer Module, CM5 (0) | 2025.07.19 |
| Human 휴먼 센서 모듈, 인간 존재 감지 센서 (1) | 2025.07.18 |
취업, 창업의 막막함, 외주 관리, 제품 부재!
당신의 고민은 무엇입니까? 현실과 동떨어진 교육, 실패만 반복하는 외주 계약,
아이디어는 있지만 구현할 기술이 없는 막막함.
우리는 알고 있습니다. 문제의 원인은 '명확한 학습, 실전 경험과 신뢰할 수 있는 기술력의 부재'에서 시작됩니다.
이제 고민을 멈추고, 캐어랩을 만나세요!
코딩(펌웨어), 전자부품과 디지털 회로설계, PCB 설계 제작, 고객(시장/수출) 발굴과 마케팅 전략으로 당신을 지원합니다.
제품 설계의 고수는 성공이 만든 게 아니라 실패가 만듭니다. 아이디어를 양산 가능한 제품으로!
귀사의 제품을 만드세요. 교육과 개발 실적으로 신뢰할 수 있는 파트너를 확보하세요.
캐어랩