음성 녹음 모듈은 ISD1820을 기반으로 하는 다중 메시지 녹음/재생 장치입니다. 이 모듈은 진정한 단일 칩 음성 녹음 기능과 비휘발성 저장 장치, 그리고 8~20초간의 재생 기능을 제공합니다.
상세 사용법은 이전에 올린 포스팅을 참고하세요. ISD1820 음성 녹음 재생 모듈 아두이노 코드
샘플 속도는 3.2k까지 낮게 설정할 수 있으며, 총 20초 동안 녹음이 가능합니다. 이 모듈은 보드에 있는 버튼을 이용해 기능을 수행할 수 있고, 아두이노와 같은 마이크로컨트롤러로 제어할 수 있는 옵션도 있어 사용하기 쉽습니다.
특징:
- 푸시 버튼 인터페이스, 재생은 가장자리 또는 레벨로 활성화될 수 있습니다.
- 자동 전원 끄기 모드
- 온칩 8Ω 스피커 드라이버
- 신호 3V 전원 공급 장치
- 수동 또는 MCU로 제어 가능
- 단일 저항기 교체로 샘플 속도 및 지속 시간 변경 가능
- 최대 20초 분량의 오디오를 녹음합니다.
- 크기: 37 x 54mm

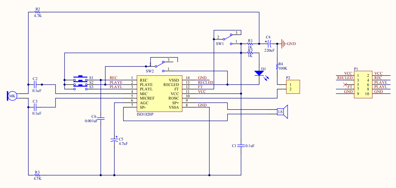
회로도

애플리케이션:
녹음 길이 변경: 녹음 시간을 변경하려면 녹음 시간과 샘플링 주파수를 선택할 수 있는 외부 저항이 필요합니다. 샘플링 주파수는 8~20초(4~12kHz 샘플링 주파수)까지 설정할 수 있습니다. 이 모듈은 기본적으로 100kΩ 저항을 사용하며, 기본 녹음 시간은 10초입니다.
이를 수정하려면 필요한 저항기에 대한 아래 표를 참조하세요nbsp;
| ROSC | 지속 시간 | 샘플 속도 | 대역폭 |
| 80KΩ | 8초 | 8.0kHz | 3.4kHz |
| 100KΩ | 10초 | 6.4kHz | 2.6kHz |
| 120KΩ | 12초 | 5.3kHz | 2.3kHz |
| 160KΩ | 16초 | 4.0kHz | 1.7kHz |
| 200KΩ | 20초 | 3.2kHz | 1.3kHz |
핀 아웃
- VCC: 3.3V 전원 공급 장치
- GND: 접지
- REC: REC 입력은 활성 HIGH 녹음 신호입니다. 모듈은 REC가 HIGH일 때마다 녹음을 시작합니다. 이 핀은 녹음하는 동안 HIGH 상태를 유지해야 합니다. REC는 재생 신호(PLAYL 또는 PLAYE)보다 우선합니다.
- PLAYE : 재생, 에지 활성화: HIGH로 향하는 전환이 감지되면 EOM(End-Of-Message) 마커를 만나거나 메모리 공간의 끝에 도달할 때까지 계속됩니다.
- PLAYL: 재생, 레벨 활성화, 이 입력 핀 레벨이 LOW에서 HIGH로 전환되면 재생 주기가 시작됩니다.
- 스피커 출력: SP+ 및 SP‐ 핀은 임피던스가 8Ω만큼 낮은 라우드 스피커를 직접 구동합니다.
- MIC: 마이크 입력, 마이크 입력은 신호를 칩 내 프리앰프에 전송합니다.
- FT: 피드스루: 이 모드에서는 마이크가 스피커를 직접 구동할 수 있습니다.
- PE: 레코드를 끝없이 재생하세요.
녹음:
- REC 버튼을 누르면 RECLED가 켜지고, 녹음이 끝날 때까지 계속 누르세요.
- REC 버튼을 놓습니다.
- 재생 모드를 선택하세요: PLAYE는 한 번만 누르면 전체 레코드가 재생되거나 전원이 꺼집니다. PLAYL은 재생을 중지하거나 종료할 때까지 이 버튼을 계속 눌러야 합니다. P-E 점퍼를 짧게 누르면 점퍼가 꺼지거나 전원이 꺼질 때까지 레코드가 한 번만 재생됩니다.
- FT 모드에서 FT 점퍼가 짧으면 모든 사람이 마이크에 대고 말하는 내용이 스피커로 직접 재생됩니다.
파워 앰프 추가:
스피커에 연결할 외부 전력 증폭기 회로가 필요한 경우 LM386, D2283, D2322, TA7368, MC34119 등의 증폭기 IC를 사용할 수 있습니다. SP+ 또는 SP-는 사용하지 않을 경우 비워 두어야 하며, GND에 연결하지 마십시오. LM386 전력 증폭기 회로는 다음과 같습니다.

회로도 참고 추가


배선도
1) 모듈의 VCC 및 GND는 DC 3-5V 전원을 공급하며, 모듈의 파란색 단자대는 8Ω 0.5W 스피커에 연결됩니다.
2) 모듈의 REPEAT 및 FT DIP 스위치는 OFF 단자로 설정합니다.
3) 마이크에 대고 말한 후 REC 버튼을 눌러 녹음합니다. LED가 점등되며 연속 녹음 시간은 10초입니다.
4) REC 버튼을 뗀 후 1 PLATE 버튼을 눌러 테스트 현상을 확인합니다: 스피커가 녹음 내용을 재생하기 시작하며, 전체 구간 재생이 완료되면 자동으로 멈춥니다.
5) REPEAT 다이얼 스위치를 ON 단자로 돌리면 스피커가 녹음 내용을 자동 재생합니다.
6) REPEAT 다이얼 스위치를 OFF 단자로 돌린 상태에서 PLAYL 버튼을 길게 누르면 테스트 현상: 스피커가 녹음 내용을 재생하며, PLAYL 버튼을 놓으면 재생이 중지됩니다. PLAYL 버튼을 다시 누르면 녹음 내용이 처음부터 재생됩니다.
7) FT 다이얼 스위치를 ON 단자로 돌리면 스피커에서 소리가 들립니다. 이는 패스스루 기능으로, 마이크로 대화를 나누고 테스트 현상을 확인하며 마이크의 음성을 스피커를 통해 실시간으로 재생하는 기능입니다.
'개발자 > 부품' 카테고리의 다른 글
| 네 가지 유형의 리튬 이온 원통형 배터리 (0) | 2025.10.31 |
|---|---|
| HC-06, HC-05 인증서, 아두이노용 블루투스 시리얼 모듈 (0) | 2025.10.29 |
| 리튬 배터리 코드 INR, ICR, IMR, IFR (0) | 2025.10.24 |
| 제너 다이오드 전압을 확인하는 방법 (0) | 2025.10.16 |
| LED와 저항을 사용한 간단한 배터리 잔량 표시 회로 (0) | 2025.10.08 |
| op amp 연산 증폭기 응용 분야 (0) | 2025.09.27 |
| TP4056 리튬 배터리 충전기 모듈 (0) | 2025.09.22 |
| ESP32-S3-Touch-LCD-4.3B (0) | 2025.09.22 |
취업, 창업의 막막함, 외주 관리, 제품 부재!
당신의 고민은 무엇입니까? 현실과 동떨어진 교육, 실패만 반복하는 외주 계약,
아이디어는 있지만 구현할 기술이 없는 막막함.
우리는 알고 있습니다. 문제의 원인은 '명확한 학습, 실전 경험과 신뢰할 수 있는 기술력의 부재'에서 시작됩니다.
이제 고민을 멈추고, 캐어랩을 만나세요!
코딩(펌웨어), 전자부품과 디지털 회로설계, PCB 설계 제작, 고객(시장/수출) 발굴과 마케팅 전략으로 당신을 지원합니다.
제품 설계의 고수는 성공이 만든 게 아니라 실패가 만듭니다. 아이디어를 양산 가능한 제품으로!
귀사의 제품을 만드세요. 교육과 개발 실적으로 신뢰할 수 있는 파트너를 확보하세요.
캐어랩