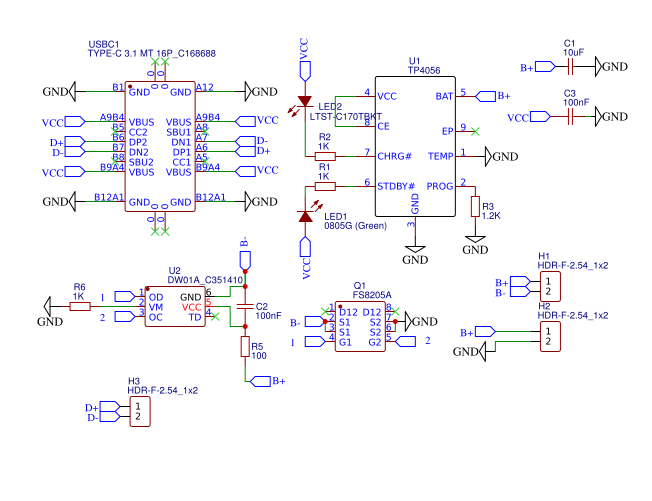
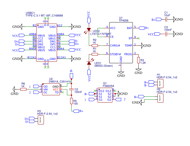
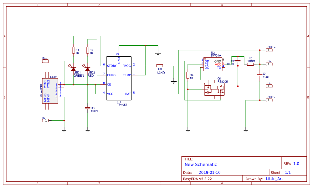
TP4056 리튬 배터리 충전기 모듈
3.7V 리튬 이온/리튬 폴리머 배터리를 안전하게 충전하세요!
특징:
USB 5V 입력으로 간편한 충전
출력 3.7V–4.2V
내장 보호 기능 (과충전, 과방전 및 단락)
DIY 전자 프로젝트에 완벽한 솔루션
소형, 고성능, 안정성 – 충전 중에도 배터리를 안전하게 보호합니다!
KiCAD 영상 TP4056 Explained! - Let's Design a Custom Power Supply - Part 2





'개발자 > 부품' 카테고리의 다른 글
| 리튬 배터리 코드 INR, ICR, IMR, IFR (0) | 2025.10.24 |
|---|---|
| 제너 다이오드 전압을 확인하는 방법 (0) | 2025.10.16 |
| LED와 저항을 사용한 간단한 배터리 잔량 표시 회로 (0) | 2025.10.08 |
| op amp 연산 증폭기 응용 분야 (0) | 2025.09.27 |
| ESP32-S3-Touch-LCD-4.3B (0) | 2025.09.22 |
| 고정밀 차압센서, 압력센서 Honeywell 제품 (0) | 2025.09.18 |
| ESP32+LoRa V3 개발 보드 (0) | 2025.09.13 |
| 로봇 손 설계 (1) | 2025.09.13 |
취업, 창업의 막막함, 외주 관리, 제품 부재!
당신의 고민은 무엇입니까? 현실과 동떨어진 교육, 실패만 반복하는 외주 계약,
아이디어는 있지만 구현할 기술이 없는 막막함.
우리는 알고 있습니다. 문제의 원인은 '명확한 학습, 실전 경험과 신뢰할 수 있는 기술력의 부재'에서 시작됩니다.
이제 고민을 멈추고, 캐어랩을 만나세요!
코딩(펌웨어), 전자부품과 디지털 회로설계, PCB 설계 제작, 고객(시장/수출) 발굴과 마케팅 전략으로 당신을 지원합니다.
제품 설계의 고수는 성공이 만든 게 아니라 실패가 만듭니다. 아이디어를 양산 가능한 제품으로!
귀사의 제품을 만드세요. 교육과 개발 실적으로 신뢰할 수 있는 파트너를 확보하세요.
캐어랩