LED 디밍 마스터하기: TPS92200 회로 및 커패시터 패키지 선택
전력 전자 및 LED 드라이버 설계에서 부품 선택은 매우 중요합니다. TPS92200 기반 LED PWM 디밍 회로를 분석하고 1210 커패시터와 1206 커패시터의 딜레마를 해결해 보겠습니다.
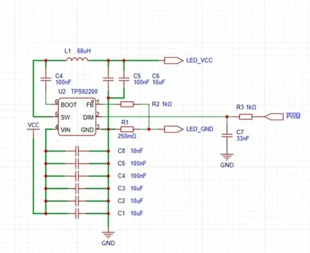
📌 회로 개요: TPS92200 LED 드라이버
TPS92200은 다음과 같은 특징을 갖춘 하이사이드 LED 드라이버 IC입니다.
- 전압 변환을 위한 부스트 토폴로지
- PWM 디밍을 위한 DIM 핀 및 전류 조절을 위한 FB 핀
- 주요 부품: 인덕터(L1), 전류 감지 저항(R1), PWM 신호 저항(R2/R3), 필터링/디커플링을 위한 여러 커패시터(C1~C8)
⚙️ 작동 원리
1. 부스트 변환: 입력 전압(VCC)을 더 높은 LED_VCC로 변환하여 LED를 구동합니다.
2. 전류 조절: R1은 LED 전류를 감지하여 FB에 피드백을 전달하여 정전류 제어를 수행합니다.
3. PWM 디밍: PWM 신호는 DIM 핀의 듀티 사이클을 변조하여 색상 변화 없이 LED 밝기를 조절합니다.
🧐 1210 vs. 1206 MLCC: 주요 장단점
파라미터 1210 MLCC 1206 MLCC
크기 더 큼(3.2×2.5mm) 더 작음(1.6×0.8mm)
기생 성분(ESR/ESL) 낮음(고주파에 적합) 높음(노이즈/리플 증가)
리플 전류 높음(500mA 이상에 적합) 낮음(병렬 커패시터 필요)
🎯 설계 권장 사항
- 주요 노드(입력/출력): 기생 성분 감소 및 리플 처리 개선(28V/500mA 작동에 필수)을 위해 1210 MLCC를 사용하십시오.
- 공간 제약이 있는 영역: 1206을 선택하되, 성능 차이를 상쇄하기 위해 여러 커패시터를 병렬로 사용하십시오.
- 데이터시트 검증: 신뢰성을 위해 리플 전류 및 온도 디레이팅을 항상 확인하십시오.
🌍 적용 분야
정밀한 디밍과 전류 조절이 필수적인 자동차 조명, 상업용 조명기구 및 산업용 제어 장치에 이상적입니다.
💬 지금 바로 문의하세요!


'KiCad 설계' 카테고리의 다른 글
| MOSFET 모터 드라이버 회로 (0) | 2025.11.12 |
|---|---|
| 산업용 부하용 MCU 기반 절연 디지털 출력 제어 보드 (0) | 2025.11.06 |
| LED 디밍 마스터하기: TPS92200 회로 (0) | 2025.11.04 |
| ESP32-C6를 활용한 IoT 센싱 및 디스플레이 설계 (1) | 2025.11.04 |
| 나만의 8채널 RF 리모컨 만들기 (0) | 2025.10.29 |
| 신호의 주파수 성분을 통과시키거나 차단하는 방식 (0) | 2025.09.14 |
| Linear Voltage Regulator 3가지 Types (0) | 2025.09.14 |
| 555 타이머 2개 LED 점등 (0) | 2025.09.09 |
취업, 창업의 막막함, 외주 관리, 제품 부재!
당신의 고민은 무엇입니까? 현실과 동떨어진 교육, 실패만 반복하는 외주 계약,
아이디어는 있지만 구현할 기술이 없는 막막함.
우리는 알고 있습니다. 문제의 원인은 '명확한 학습, 실전 경험과 신뢰할 수 있는 기술력의 부재'에서 시작됩니다.
이제 고민을 멈추고, 캐어랩을 만나세요!
코딩(펌웨어), 전자부품과 디지털 회로설계, PCB 설계 제작, 고객(시장/수출) 발굴과 마케팅 전략으로 당신을 지원합니다.
제품 설계의 고수는 성공이 만든 게 아니라 실패가 만듭니다. 아이디어를 양산 가능한 제품으로!
귀사의 제품을 만드세요. 교육과 개발 실적으로 신뢰할 수 있는 파트너를 확보하세요.
캐어랩