🚀 ESP32-C6를 활용한 IoT 센싱 및 디스플레이 마스터하기: 다재다능한 IoT 하드웨어 설계에 대한 간략한 소개
이 ESP32-C6 기반 IoT 센서 및 디스플레이 보드를 자세히 살펴보게 되어 기쁩니다! 스마트 기기의 센싱, 처리, 디스플레이 및 통신을 위한 통합 솔루션입니다. 자세히 살펴보겠습니다!
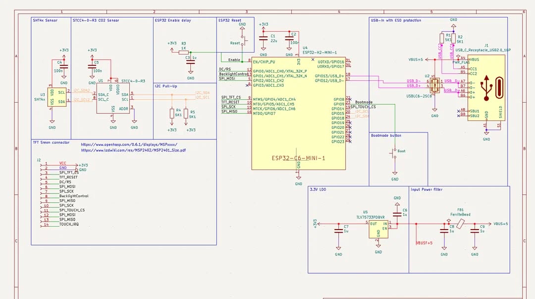
🔍 핵심 모듈: 모듈형 IoT 기능
1. 메인 제어(ESP32-C6-MINI-1)
이 Wi-Fi 6 + BLE 5.3 RISC-V SoC는 시스템의 "두뇌" 역할을 하며, 고속 무선, 저전력 작동, 그리고 풍부한 주변 장치 지원(I2C, SPI, GPIO)을 제공합니다. 부트모드 버튼을 통해 펌웨어 업그레이드/디버깅이 간편해집니다.
2. 센서 퓨전(SHTxx + STCxx-D-R3 CO₂)
- SHTxx: I2C 기반 온도/습도 센서, 전력 분리용 C14 포함
- STCxx-D-R3 CO₂: I2C 구동 방식이며, 안정적인 장거리 통신을 위한 R4/R5 풀업을 제공합니다. 환경 모니터링에 이상적입니다.
3. 디스플레이 및 전원 관리
- TFT 스크린 커넥터: SPI 기반 인터페이스는 데이터 시각화를 위한 그래픽 HMI(NSP4xx 디스플레이를 통해)를 지원합니다.
- 전원: TLV75733PWR LDO는 안정적인 3.3V(C7/C6 필터링 포함)를 제공합니다. 입력 전원 필터(페라이트 비드 + C8/C9)는 EMI를 억제합니다.
4. USB 및 ESD 보호
USB 인터페이스를 통해 전원 공급, 펌웨어 업로드 및 디버깅이 가능합니다. TVS 다이오드 D1/D2는 ESD 보호 기능을 제공하여 내구성을 보장합니다.
📡 적용 시나리오: 다양한 활용 사례
이 설계는 다음과 같은 분야에서 탁월한 성능을 발휘합니다.
- 스마트 홈/산업: TFT를 통한 로컬 제어를 통한 환경(온도/습도/CO₂) 모니터링
- 농업/휴대용 장치: 작물이나 현장 테스트를 위한 저전력, 무선 지원 데이터 수집.




'KiCad 설계' 카테고리의 다른 글
| 산업용 부하용 MCU 기반 절연 디지털 출력 제어 보드 (0) | 2025.11.06 |
|---|---|
| LED 디밍 마스터하기: TPS92200 회로 (0) | 2025.11.04 |
| LED 디밍 마스터하기: TPS92200 회로 및 커패시터 패키지 선택 (0) | 2025.10.31 |
| 나만의 8채널 RF 리모컨 만들기 (0) | 2025.10.29 |
| 신호의 주파수 성분을 통과시키거나 차단하는 방식 (0) | 2025.09.14 |
| Linear Voltage Regulator 3가지 Types (0) | 2025.09.14 |
| 555 타이머 2개 LED 점등 (0) | 2025.09.09 |
| STM32 USB to UART 모듈 (커넥터 C타입으로 변경) (2) | 2025.09.01 |
취업, 창업의 막막함, 외주 관리, 제품 부재!
당신의 고민은 무엇입니까? 현실과 동떨어진 교육, 실패만 반복하는 외주 계약,
아이디어는 있지만 구현할 기술이 없는 막막함.
우리는 알고 있습니다. 문제의 원인은 '명확한 학습, 실전 경험과 신뢰할 수 있는 기술력의 부재'에서 시작됩니다.
이제 고민을 멈추고, 캐어랩을 만나세요!
코딩(펌웨어), 전자부품과 디지털 회로설계, PCB 설계 제작, 고객(시장/수출) 발굴과 마케팅 전략으로 당신을 지원합니다.
제품 설계의 고수는 성공이 만든 게 아니라 실패가 만듭니다. 아이디어를 양산 가능한 제품으로!
귀사의 제품을 만드세요. 교육과 개발 실적으로 신뢰할 수 있는 파트너를 확보하세요.
지난 30년 여정, 캐어랩이 얻은 모든 것을 함께 나누고 싶습니다.
귀사가 성공하기까지의 긴 고난의 시간을 캐어랩과 함께 하세요.
캐어랩